昆明信息港讯 记者昝娟娟 为大力弘扬北京冬奥精神,持续推动冰雪运动普及发展,巩固和扩大“带动三亿人参与冰雪运动”的成果,全民健身我行动•全国社区运动会暨2022年云南省群众冬季项目冰雪运动普及推广活动将于2022年11月至2023年2月,在云南昆明、曲靖、腾冲、大理等地举办。

本次活动由国家体育总局社会体育指导中心、云南省体育局、中体产业集团股份有限责任公司主办,云南省社会体育指导中心承办,云南恩乐文化体育发展有限公司执行。
从2018年的“赛”到2020年的“节”再到2021年小规模多频次的“活动”形式,云南省群众冬季项目冰雪运动普及推广活动已持续举办3届,2018年活动覆盖人群5000余人,2020年活动覆盖人群3万余人,2021年活动覆盖人群7万余人,参与人群逐年递增,目前活动覆盖人群累计达到10余万人次,冰雪普及推广活动的举办有效地带动了云南省的冰雪运动发展。在今年的活动中,将增加形式多样的冰雪知识普及,融入更丰富的冰雪运动项目,以更加多样化的形式进一步多方面地向群众推广普及冰雪运动。


本次活动的举办,旨在通过冰雪项目体验+冰雪趣味运动的方式,在云南普及冰雪运动,将冰雪运动带到群众身边,从而整体提升群众参与度、夯实冰雪运动基础,积极助推后冬奥时代云南冰雪产业的发展。
为提升群众参与度,进一步扩大云南省冰雪运动人群基数,本次活动免收报名费,凡身体健康、喜好冰雪运动、年龄在6至55周岁之间的居民均可报名参加。据介绍,活动期间将举办36场丰富多彩的冰雪体验活动,内容涵盖了冰雪知识普及、冰雪技能指导、冰雪文化展览、冰雪运动体验、冰雪运动展示、冰雪趣味游戏等多个形式,让参与者能够多元化地感受冰雪带来的趣味。

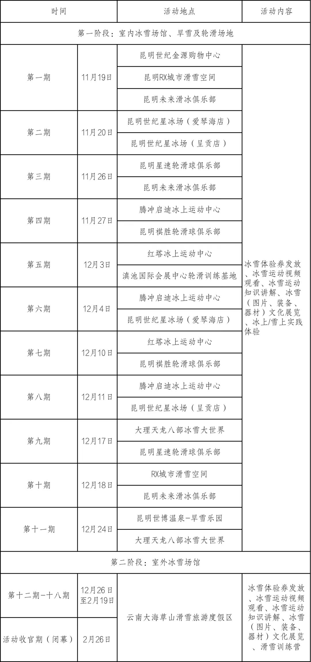
每场活动限报名100人,报名截止当场活动开始前1天,市民均可报名参加(具体举办时间、报名人数根据举办地疫情防控政策适时调整)。其中,11月至12月活动地点集中在昆明、大理、腾冲的室内冰雪场馆、旱雪及轮滑场地,包括昆明世纪金源未来滑冰俱乐部、呈贡世纪星冰场、广福路世纪星冰场、腾冲启迪冰上运动中心等多家真冰场地,以及昆明世博园-旱雪乐园、昆明世纪金源RX城市滑雪空间、滇池国际会展中心轮滑基地、昆明星速冰雪轮滑培训基地等旱雪场地。12月末至2023年2月活动将转场至国内纬度最低、西南规模最大的滑雪场--云南大海草山滑雪旅游度假区,届时,参与者将体验到户外冰雪运动的别样感受。具体日程可关注“恩乐体育”公众号了解。

值得一提的是,云南大海草山滑雪旅游度假区将在本次活动中投放总计3.6万张滑雪公益体验券,每场次预计投放1000张,参与活动人员均可在活动中领取。体验券包含滑雪、嬉雪、景区内摆渡车、滑雪基础装备租用等项目,使用时间涵盖了2022至2023年的雪季。冰雪兴趣爱好者们可关注“恩乐体育”报名参加,或致电杨老师13187879199 19969128057了解报名详情。
此外,按照云南省疫情防控要求,为保障活动能够顺利进行,本次活动仅接受省内低风险地区的人员且已完成全剂次新冠疫苗接种方可报名参加。所有参与人员在活动签到时须出示健康码和行程码绿码,并提供24小时核酸阴性报告(电子版)。
活动排期
