12月30日,市政府官网发布《昆明市数字经济发展三年行动计划(2022—2024年)》(以下简称《行动计划》)及政策解读,提出未来几年数字经济产业发展的目标、措施,加快推动数字经济核心产业链条化、集群化、高端化发展。《行动计划》明确,到2024年,全市数字经济规模翻一番,突破5000亿元,年均增长25%以上,数字经济核心产业增加值占GDP比重超过10%。

2024年每万人拥有5G基站50个
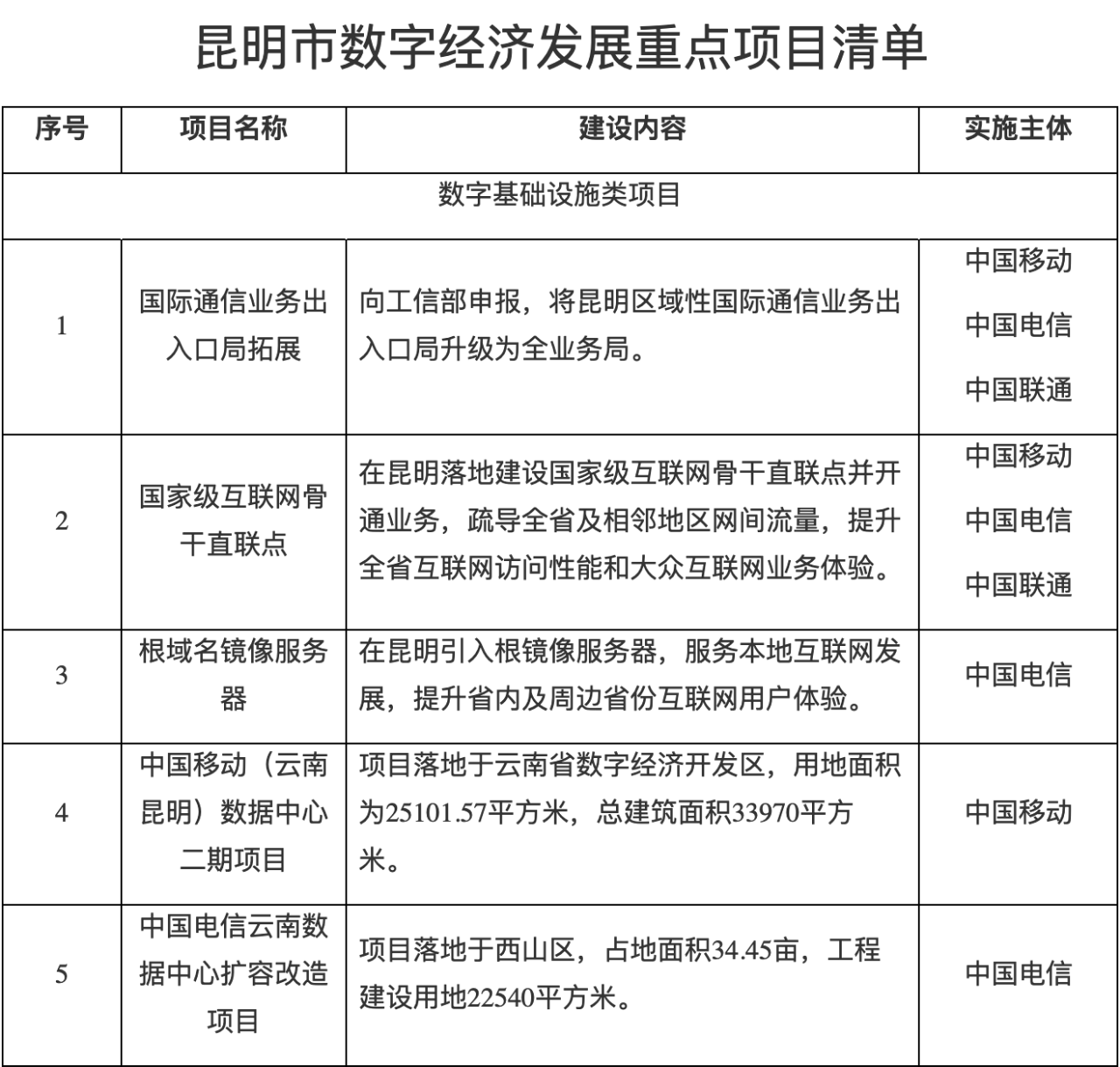
《行动计划》包括打造数字经济发展体系、实施数字经济示范工程、建设数字经济核心载体等方面内容。在基础设施方面,推动昆明千兆网络建设,持续开展老旧小区、工业园区等网络设施改造升级,促进全光网进一步向用户端延伸。推进5G网络在交通枢纽、大型体育场馆、景点等流量密集区域的深度覆盖,有序开展乡镇级以上区域和重点行政村的室外覆盖。到2024年,全市每万人拥有5G基站50个,城市家庭千兆光纤网络覆盖率达到90%以上。
同时,在官渡区、呈贡区试点建设智能网联汽车应用示范区,在测试道路部署“5G+V2X”车路协同系统,布设自动驾驶数字化道路基础设施,形成独立成网的车联网物联感知体系。到2024年,全市数据中心标准机架数达5万个,利用率突破80%,算力达到500PB,平均PUE1.3%以下。
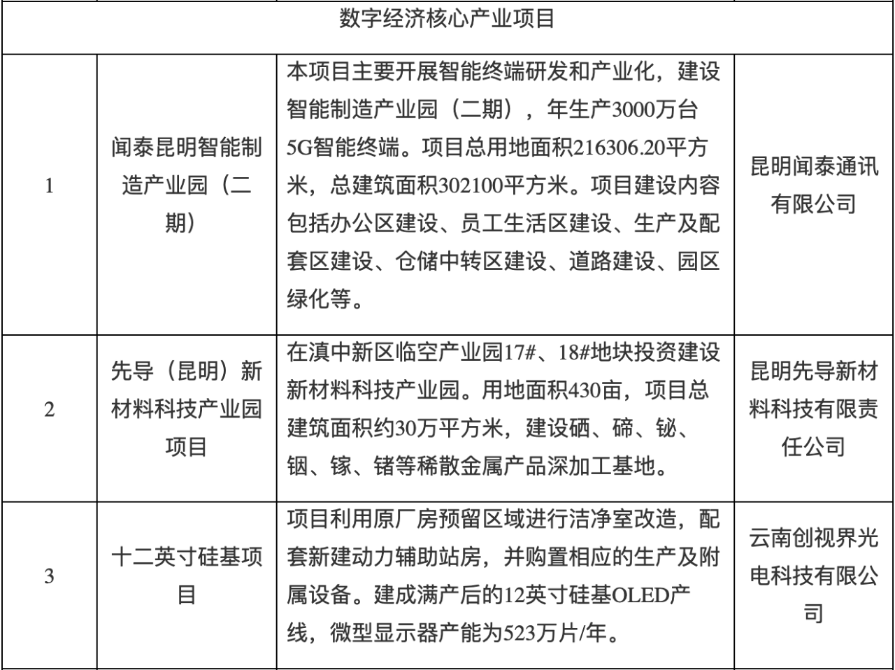
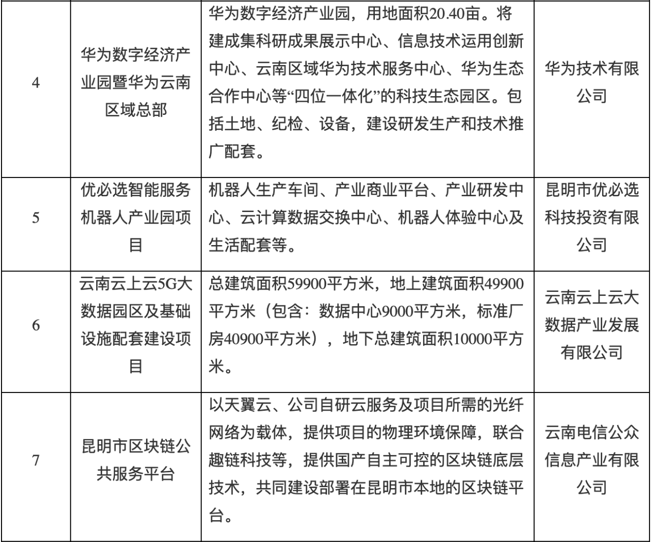
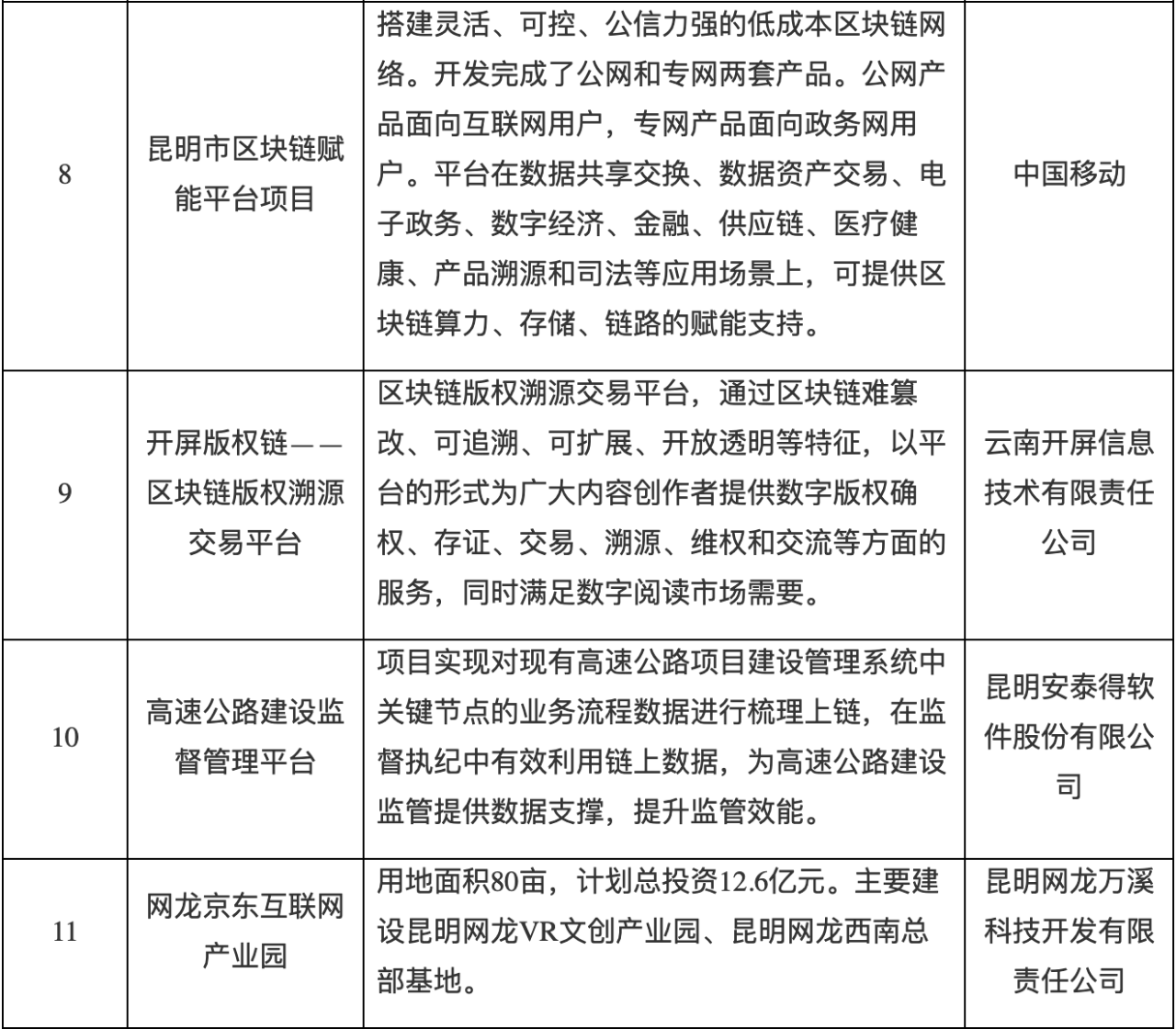
在构建数字经济核心产业体系方面,《行动计划》提出,要做大智能终端制造产业,到2024年,智能终端制造业产值突破500亿元,基本建成具有全国竞争力和影响力的智能终端制造产业高地。做强新型显示产业,到2024年,OLED、AMOLED等显示器件年产量超过100万片。 培育5G产业,到2024年,累计建成100个以上5G重点场景应用。 壮大区块链产业,到2024年,全市新增10家以上具备较强竞争力的技术龙头区块链企业,孵化20个以上区块链特色应用。超前布局元宇宙产业,到2024年,建成1个元宇宙发展试验区,形成5个以上元宇宙创新应用试点。

浪潮云南智能制造生产基地。
实施数字经济七大示范工程
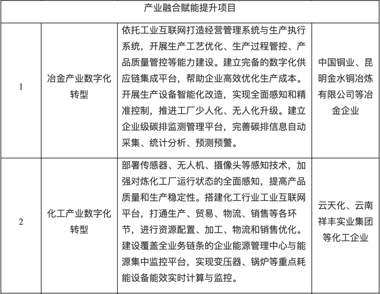
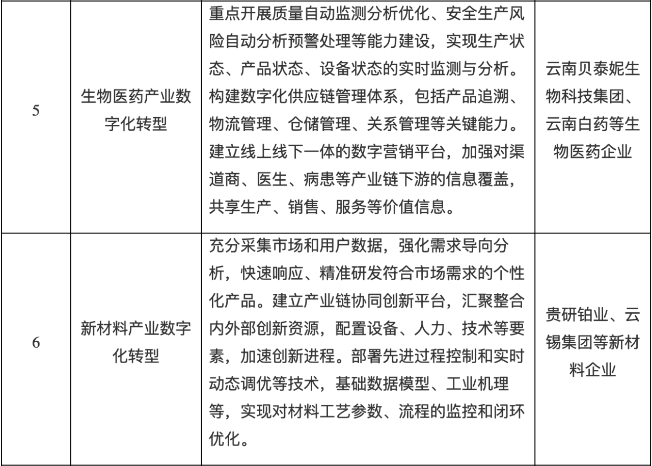
《行动计划》从夯实工业互联网网络基础、打造工业互联网平台体系、推动数字服务业高质量发展、提高农业数字化发展水平等方面发展重点产业融合赋能体系。其中,引导昆明有关企业在磨憨—磨丁合作区设立海外仓,支持口岸企业到昆明综保区设立境内集货分拨仓,探索与境内仓开展“仓仓点对点直运”。到2024年,全市网络零售额达500亿元,建成1个智能仓储示范基地,获评2个省级智慧商圈和2条省级数字化特色步行街,完成4个4A级以上省级智慧旅游示范景区建设。
根据《行动计划》,全市将实施智能终端产业园建设、“上云用数赋智”、产业数字化转型、智慧城市建设、智能网联汽车应用、人工智能产业创新、数据治理与流通七大示范工程。具体来看,将以闻泰科技等链主企业为核心,谋划引进一批数字经济产业链上下游企业和项目;开展两化融合贯标,建设昆明市工业互联网公共服务平台,推动工业互联网应用;构建城市大脑,打造城市智能运营中心,推动智慧城市建设;建设智能计算中心,打造一批人工智能创新平台;加强数据治理,推动数据集聚与开放,加快培育数据要素市场。

闻泰科技昆明智能制造产业园。
此外,《行动计划》细化了主城各区以及各数字经济产业园区差异化发展的思路,明确主城各区以及各数字经济产业园区重点发展的细分产业。例如,在重点园区发展上,云南省数字经济开发区(呈贡信息产业园)以云计算、大数据产业为主导,着力打造全国领先的云服务等业态,积极培育人工智能、VR/AR等数字技术服务产业。在楼宇数字经济培育壮大方面,官渡区以数字自贸港为载体,聚焦数字贸易、数字金融、数字文创等领域,积极推进数字经济头部企业入驻,打造自贸特色数字经济产业园区。呈贡区以呈贡科技信息产业创新孵化中心、云上小镇等为载体,布局云计算、大数据、智能制造等产业,同电子信息制造产业协同发展,打造软硬一体的数字经济发展生态。








