2022年昆明市公共租赁住房分配的盛惠园、子君村、俊福花城、铭惠园、普惠园、吉惠园、颐惠园、青惠园、泓清惠园、泽惠园项目的选房分配工作已结束。由于部分申请人放弃选房,市公房中心对分配后的房源统计、梳理后,现按照2022年公共租赁住房项目摇号结果开展补选。

本次补选涉及10个小区,1552套房源。
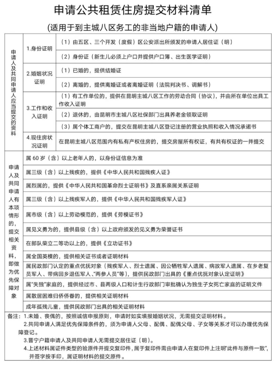
本次补选需要准备哪些材料?提交材料时间地点是如何安排的?一起来看

重要提示:
因首批选房放弃人数较多,故本次补选通知人数大于房源数,房源选完即停止选房。


昆明公租房申请材料清单、补选流程一览
一、申请材料提交
主申请人按照《申请公共租赁住房提交材料清单》提交申请材料并领取《选房手册》。
二、选房流程
1.签到
主申请人按照《选房手册》通知的时间,携带身份证及安居卡,前往泽惠园1栋管理服务大厅签到,注意佩戴好口罩。
2.预选房
申请人根据大厅中的电子屏动态,准备至少3—4套预选房源,等待叫号。
3.选房
按摇号结果顺序依次进入选房区,登录选房系统2分钟内选定房源(超过时限由系统随机选定房源)。
4.缴费
主申请人将足额的租金及履约保证金存入本人安居卡内,凭《配租确认通知书》在指定窗口缴费并开具履约保证金收据,租金电子发票将以短信形式发送至申请人预留手机号。
5.签约、合同复核
本次签订的《昆明市公共租赁住房租赁合同》为电子合同,需要申请人到场签订。工作人员复核通过后发放项目入住通知书。
在此提醒,申请人需按照要求,在规定时间内提交申请材料,申请材料不齐全或逾期未提交材料的不能参与此次补选。