
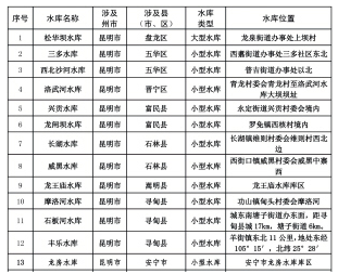
2022年度省级美丽河湖名单—水库类昆明上榜名单

2022年度省级美丽河湖名单—河流(河段)类昆明上榜名单
云南共评选出105个2022年度美丽河湖,昆明市的盘龙江(沣源路至霖雨桥段)、冷水河(青龙潭至甸尾村段)等14条(段)河流和松华坝水库等13个水库榜上有名,昆明市作为河湖(库)资源富集区获得奖补。
为贯彻落实《云南省美丽河湖建设行动方案(2019—2023年)》要求,推进全省美丽河湖建设,打造群众身边的“幸福河”,推动云南争当全国生态文明建设排头兵和建设中国最美丽省份,云南省河长制办公室根据《云南省美丽河湖评定指南(试行)》《2022年云南省全面推行河(湖)长制工作要点》,组织对2022年全省申报省级美丽河湖的565个对象开展省级准入自评复核、省级专业评价复核、省级行业主管部门负面清单复核、省级单位征求意见、省级公众满意度调查,评选出105个达到省级美丽河湖标准的对象。
根据有关评定要求,云南省河长制办公室计算出2022年度省级美丽河湖建设各州(市)总分,从高至低排名遴选出州(市)奖补名单。其中,河湖(库)资源富集区奖补州(市)分别为昆明市、丽江市、曲靖市。河湖(库)资源非富集区奖补州(市)分别为德宏州、临沧市。(都市时报 全媒体记者张小燕)