昆明信息港讯 记者上官艳君 3月31日,昆明市义招网发布2023年昆明市主城区外来务工人员随迁子女小学一年级信息确认温馨提醒,主城各区在外来人口集中的区域设立信息确认点,接受外来务工人员随迁子女一年级入学信息确认。
外来务工人员随迁子女一年级入学信息确认对象为2023年有小学一年级入学需求,且在昆明市义务教育阶段招生入学系统(简称“昆明义招网”)进行了网上预登记的外来务工人员随迁子女。
4月1日-9日,家长可登录“昆明义招网”(手机或电脑登录均可),点击“招生信息确认”,根据各区要求提供的资料,按系统提示操作。请家长认真核对相关信息,确保提供的信息真实、准确、有效。
4月10日-14日,相应的确认点将根据家长提供的信息进行审核并反馈,在此期间,请家长保持手机畅通。
主要证明材料包含在昆务工证明、居住证明、身份证明等。具体如下:
在昆务工证明:父母或其他法定监护人在昆务工的相关证明(营业执照、劳动合同、务工地社区出具的务工证明等其中一种)。
居住证明:在昆居住地派出所签发的父母或其他法定监护人的有效期内的《云南省居住证》或暂住登记证明;父母或其他法定监护人在昆的实际居住地相关证明(房产证、购房合同、租房合同等其中一种)。
身份证明:父母或其他法定监护人及其子女户口簿。
在昆明市主城区缴纳城镇职工养老保险的,还需提供相应证明材料。其他证明材料以各区教育体育局公布的确认须知为准。
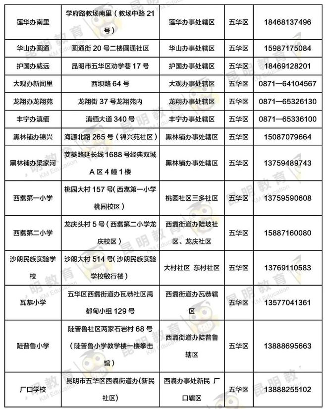
4月10日-14日期间,主城区共设立外来务工随迁子女小学一年级入学确认点152个(详见附件),负责对申请公费学位的随迁子女材料进行审核;家长如有疑问,可以拨打确认点的电话咨询。在市农民工维权中心(人民东路198号新工人文化宫A栋2楼)设1个服务点,仅提供咨询服务,联系电话:0871-63173747。
需要注意的是,如果在预登记期间未打印《昆明市外来务工人员随迁子女小学一年级入学预登记信息采集表》,可在4月1日-9日期间登录“昆明义招网”打印。
在上传材料期间,如有疑问或困难,可拨打以下电话进行咨询,也可在4月10日-14日期间持相关材料直接到相应的确认点进行现场信息确认。
市、区教育体育局联系电话:
昆明市教育体育局:0871-63135518
0871-65879063(信息确认期间开通)
0871-65879073(信息确认期间开通)
五华区教育体育局:0871-64193662
18860701076(信息确认期间开通)
13529354874(信息确认期间开通)
盘龙区教育体育局:0871-63163940
0871-63166940(信息确认期间开通)
18987158940(信息确认期间开通)
官渡区教育体育局:0871-67176664
0871-67199505(信息确认期间开通)
0871-67196912(信息确认期间开通)
西山区教育体育局:0871-68226231
0871-68212928(信息确认期间开通)
0871-63662753(信息确认期间开通)
呈贡区教育体育局:0871-67478393
0871-67476807(信息确认期间开通)
0871-67476506(信息确认期间开通)
经开区教育体育局:0871-68163065
0871-67410300(信息确认期间开通)
0871-64870095(信息确认期间开通)
晋宁区教育体育局:0871-67894464
0871-67892240(信息确认期间开通)
0871-67894006(信息确认期间开通)

























昆明市主城区2023年小学一年级
网上信息确认操作说明:
一、确认时间
第一阶段:2023年4月1日-9日,家长上传材料;
第二阶段:2023年4月10日-14日,审核材料并反馈。
二、确认网址
昆明市义务教育阶段招生入学系统(简称“昆明义招网”,网址:www.kmyzw.cn)。
三、操作方法
家长使用电脑浏览器或手机,输入网址www.kmyzw.cn,进入“昆明义招网”,点击“招生信息确认”。

具体操作如下:
1.登录系统
家长使用预登记账号登录系统。如下图所示:

2.信息核对
进入页面后,家长可查看核对和再次打印预登记信息表,确保预登记信息真实、准确、有效,如信息有误或发生变更的,可向所属区教育体育局提出修改申请。
如不需要修改信息或修改信息后确认无误的点击“信息核对无误,下一步”。如下图所示:

提示:修改信息后切记确认提交,否则系统无法显示网上信息确认功能。
3.上传图片
进入此页面后,系统提供图片上传功能,请家长按照所属区公布的指南(可在“昆明义招网”查看),点击“加号➕”按钮按顺序上传图片。如上传有误,可点击“删除”按钮删除对应图片;需要查看原图,可直接点击缩略图。如下图所示:

提示:家长可上传存储在电脑或手机中的图片;手机用户还可拍照上传。
上传完成并确认无误后,点击“下一步”
4.选择类型
进入此页面后,家长可以进行具体的类型选择。
本地子女家长可根据意愿点击“选择公办”,或自愿“选择民办”。如下图所示:

随迁子女家长根据居住证登记地点击 “选择随迁子女确认点”,或自愿“选择民办”。如下图所示:

确认选择无误后点击“确认提交”按钮,完成选择。如下图所示:
5、状态查看及图片修改
进入该页面您已经完成信息提交。在该页面中,一是可以查看选择的类型和信息审核状态;二是如接到学校或确认点反馈的要求,可以对已上传的图片进行修改或补充;三是家长如选择有误,可点击“撤消选择”按钮,重新选择。如下图所示:
提示:在“待审核”状态也可对图片进行修改,无需撤消选择。确认状态为“完成审核”的,不能再撤销选择。

四、温馨提示
1.网上信息确认的时间先后与安排入学顺序无关,家长应合理安排时间错峰提交,在4月1日-9日内完成提交的信息均有效。
2.各区将在4月10日-14日期间竭诚为家长做好服务,并对上传的材料进行审核,希望家长理解配合,据实提供信息和材料,耐心等待学校或确认点的反馈,并保持手机畅通。
3. 在上传材料期间,如有疑问或困难,可拨打各区电话进行咨询,也可在4月10日-14日期间持相关材料直接到现场进行信息确认。