近日,省教育厅会同省科技厅、省文化和旅游厅、省体育局印发通知,公布《云南省中小学生校外教育培训非学科类目录清单(试行)》,进一步贯彻落实党中央、国务院关于“双减”工作的决策部署和省委、省政府的工作要求,深化校外培训治理,规范校外培训行为。
通知指出,面向中小学生的校外培训对象包括3—6岁学龄前儿童、义务教育阶段学生、普通高中学生。后续如有调整变化或者有新增项目的,由省教育厅会同省有关单位及时更新修订。执行过程中如国家部委有新规定、新要求的,按国家最新公布的项目分类予以认定和执行。通知要求各地在非学科类校外培训机构审批、监管过程中抓好贯彻落实。
详情如下
↓
云南省中小学生校外教育培训非学科类目录清单(试行)
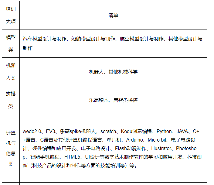
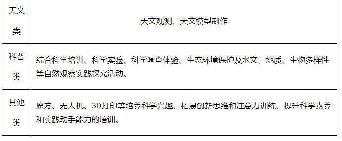
一、科技类目录清单


或以上清单内容相关的非学历教育培训,列入科技类进行管理。
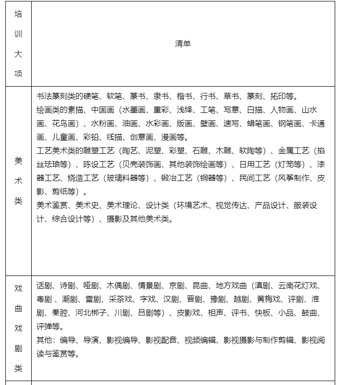
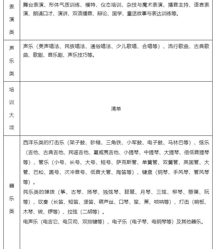
二、文化艺术类目录清单



三、体育类目录清单

或以上清单内容相关的非学历教育培训,列入体育类进行管理(注:游泳、滑雪、攀岩属于高危险性体育项目,须严格按照高危险性体育项目管理的有关要求进行管理)。
说明:本目录清单在云南省全省范围内适用(含线上、线下非学科类培训),各州(市)、县(市、区)可直接适用省级目录清单,也可根据本地实际情况自行制定目录清单。