近日,有网友通过地方留言板咨询昆明南北大通道的建设情况。对此,有关部门表示,南北大道项目已完成前期研究工作,将结合道路周边城市更新工作,适时启动项目建设。

网友留言
官南大道作为昆明主干道,每天车流人流很大,非常拥堵,而且路口多,交通复杂,建议对官南大道重新修缮,对大道中的路口进行合理规划,在日新路交叉口增加立交。还有地铁2号线通车时间一拖再拖,希望加快推进建设,并对昆明南北大通道进一步完善。
昆明市住房和城乡建设局、昆明市交通运输局回复
官南大道两侧有大量商业区、住宅区,为满足周边人民群众生活需求,在多方论证的前提下,开设现有路口。由于道路西侧有河道、东侧有大量城中村,暂不具备提升改造条件;日新路交叉口不仅有河道、地铁和大量管线等,日新路还上跨官南路,整体节点情况复杂,目前暂未研究通过增加立交实施快速化改造方案。
南北大道项目已完成前期研究工作,并通过专家论证,目前,项目建议书已报送市发改委。南北大道项目的实施涉及铁路和地铁1号线正常运营、二环快速系统断交保通,以及大量城中村的拆迁,考虑到以上因素,昆明市将结合道路周边城市更新工作,适时启动项目建设。
关于地铁2号线通车时间问题,经核实,轨道交通2号线二期工程正在按计划施工,前阶段制约施工建设进度的昆明火车站行包综合楼拆除还建事宜正在有序开展,目前该工程总体施工进度车站土建已完成89%,区间隧道完成81%,部分区间已完成铺轨,具体开通运营时间尚未确定。
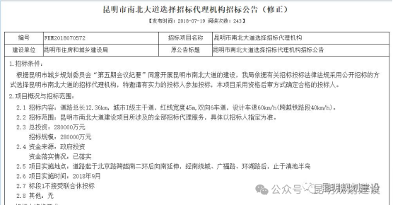
早在2018年7月,昆明市住房和城乡建设局发布《昆明市南北大道选择招标代理机构招标公告》。根据昆明市城乡规划委员会“第五期会议纪要”,同意开展昆明市南北大道的建设,市住房和城乡建设局依据有关招标投标法律法规采用公开招标的方式选择昆明市南北大道的招标代理机构,
昆明市南北大道项目道路总长12.36千米,城市I级主干道,红线宽度45米,双向6车道,设计车速60千米/时(跨越铁路段40千米/时)。

南北大道的建设,对于昆明城市发展及交通缓解具有积极意义。
北京路南起昆明火车站、北至西北绕城线,全长15660米,是城市中轴。然而,道路向南方向却在昆明火车站戛然而止,使其两侧的春城路、南坝路承担着巨大的交通流量。
南北大道建设后,将成为主城通向南市区的一条重要城市主干道。道路还与正在建设中的地铁2号线二期工程同向相伴,到达滇池半岛,将极大改善南市区交通出行环境。