昆明市2024年城乡居民医保缴费
将于2月25日截止
还没缴费的参保人要抓紧时间了

2024年昆明市居民医保缴费进入倒计时
昆明市2024年城乡居民医保缴费标准为每人每年380元,参保人可通过"云南省网上税务局"和"农行云南分行微银行"微信公众号、"一部手机办事通"小程序,或"云南税务"、"云南农信"、"一部手机办事通"APP完成线上缴费,还可在"支付宝"中搜索"云南省电子税务局"小程序,进入"社保缴费"页面后,按提示完成缴费。

昆明市五华区医疗保障局工作人员刘潍明:“线下可以到社区居委会缴费,社区居委会有POS机,参保人可以把现金交给社区工作人员,工作人员会替他们刷POS机,或者直接拿卡刷POS机都可以。”

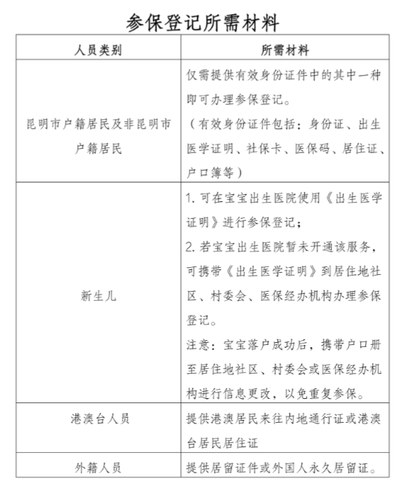
线下还可通过农村信用合作社银行柜面、ATM机、POS机或农业银行网点的惠农POS机缴费。新参保人员可通过微信或支付宝"云南医保"小程序、" 一部手机办事通"APP、国家政务服务平台APP等6种方式办理参保,新生儿可享"落地"即参保。

昆明市五华区医疗保障局工作人员刘潍明:“新生儿参保是这样的,我们有几家定点医院,比如说昆明市妇幼、云南省妇幼,还有昆明五华区人民医院等几家医院,可以通过使用出生医学证明在出生的第一时间就参保,参保完成后,就可在手机云南电子税务局小程序上缴费,可在最短的时间内参保,享受待遇。”

详情如下:


线上渠道
通过以下6种线上渠道,选择“城乡居民参保登记”入口,进入后按提示填写相关信息。
1.微信/支付宝小程序“云南医保”
2.办事通APP
3.国家政务服务平台APP
4.云南省医疗保障局官网(政务服务)(https://ylbz.yn.gov.cn)
5.云南政务服务平台(http://zwfw.yn.gov.cn)
6.云南医保个人网厅(pc端)(https://ggfw.ynylbz.cn/#/Index)
2023年参加了昆明市城乡居民医保的,直接通过线上或线下缴费渠道缴费。
缴费方式
线下渠道:前往昆明市农村信用合作社银行柜面、ATM机、POS机进行缴费;或选择农业银行部门网点的惠农POS机进行缴费。
线上渠道:关注“云南省网上税务局”微信公众号、“农行云南分行微银行”微信公众号、“ 一部手机办事通”小程序,或下载 “云南税务”APP、“云南农信”APP、“中国农业银行”APP、“一部手机办事通”APP自助完成在线缴费;也可以登陆“支付宝”首页搜索“云南省电子税务局”进入小程序,在“支付宝”首页“市民中心”中,点击“社保”后进入“社保缴费”按提示完成缴费。
划重点:省内城乡居民、新生儿参保登记不受户籍、居住地、工作地限制,存在重复参保,按参保人本人意愿选择参保地。