2024昆明半程马拉松暨昆明玉溪双城马拉松(昆明站)将于2024年9月22日在昆明举行。为保障赛事安全顺利进行,赛事期间将对部分道路分时、分段实施临时性交通管制措施。

赛事起点、终点管制区域
(一)拓东体育中心起点区域
1.9月22日5:00至10:00,将对拓东体育中心内部区域实施临时性交通管制措施。除持赛事通行证允许进入管制区域的车辆外,禁止其他车辆(机动车、非机动车)通行及停放。
2.9月22日6:00至9:30,将对白塔路(拓东路至东风东路方向路段)、拓东路(环城东路至白塔路方向路段)、岔街(环城南路至拓东路方向路段)视情况采取分时、分段临时性交通调整措施。交通调整期间,禁止机动车(区域内小区、单位及工作车辆除外)驶入,并在外围相关道路实施交通分流。
(二)云纺商业区欢乐跑终点区域
1.9月22日7:00至10:00,将对云纺商业区内部道路实施临时性交通管制措施。除持赛事通行证允许进入管制区域的车辆外,禁止其他车辆(机动车、非机动车)占道停放,区域内相关活动路线(西一门至云纺东路、云纺东路南段)禁止其他车辆(机动车、非机动车)通行。
2.9月22日7:30至10:00,将对环城南路(巡津街至西昌路方向路段)、书林街(高地巷至环城南路方向路段)视情况采取分时、分段临时性交通调整措施。交通调整期间,禁止机动车(区域内小区、单位及工作车辆除外)驶入,并在外围相关道路实施交通分流。
(三)滇池国际会展中心半程马拉松终点区域
1.9月22日8:00至13:00,将对滇池会展中心内部区域(会展南路小镇西路口至1层外环4号门路段)实施临时性交通管制措施。除持赛事通行证允许进入管制区域的车辆外,禁止其他车辆(机动车、非机动车)通行及停放。
2.9月22日8:30至11:30,将对环湖东路(昌宏西路至会展西路方向路段)、会展东路(会展中心5号门至会展北路方向路段)视情况采取分时、分段临时性交通调整措施。交通调整期间,禁止机动车(区域内小区、单位及工作车辆除外)驶入,并在外围相关道路实施交通分流
(四)赛事起、终点区域
9月20日9:00起,赛事起、终点区域将陆续进行场地搭建,请行经拓东体育中心、云纺商业区、滇池国际会展中心内部区域的车辆尽量选择其他道路绕行,并服从现场工作人员指挥。
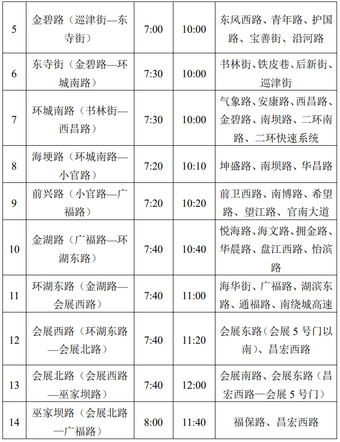
赛道管制路段
9月22日5:30至12:00,将分时、分段对赛道路段双向实施临时性交通管制措施。在管制时间内,除持赛事通行证允许进入管制区域的车辆外,禁止其他无关车辆(机动车、非机动车)通行,并在外围相关道路实施交通分流。具体管制路段、时段及绕行路线如下:


温馨提示
● 除持赛事专用证件的工作人员外,过往车辆及行人须服从执勤人员指挥,禁止进入比赛赛道及有关管控区域。
● 交通管制期间,严禁在管制区域道路上停放无关车辆。
● 行经以上道路的公交车辆在交通管制期间将调整运营时间,具体调整安排由公交部门对外发布。
● 因赛事起、终点区域停车资源有限,且交通管制期间无关车辆无法进入管制区域,参赛选手及其他相关工作人员请根据管制时间提前选择地铁等公共交通前往。
● 因交通管制对沿线单位、小区及过往车辆、行人带来不便,敬请广大市民予以谅解,提前调整出行时间及路线,服从执勤人员指挥。公安机关交通管理部门将根据比赛进程和现场实际情况,视情况调整交通管制并及时组织恢复交通。