昆明信息港讯 记者任丹 近期,网络媒体上出现诸多关于反穿轿子雪山,徒步攀爬马鬃岭、东川雪岭等活动的邀约组队信息。以上区域位于云南轿子山国家级自然保护区范围内,部分区域属于国家级自然保护区核心区,未对社会公众开放,禁止非法进入。
保护区内生态系统脆弱且独特,此类非法进入自然保护区的徒步登山活动,不仅违反自然保护区相关法律法规,干扰保护区野生动植物的栖息与繁衍,破坏植被与地质结构。同时,上述未开放游览区域缺乏必要的安全保障设施与救援力量,无通讯网络覆盖,一旦发生人身安全意外,救援难度极大。
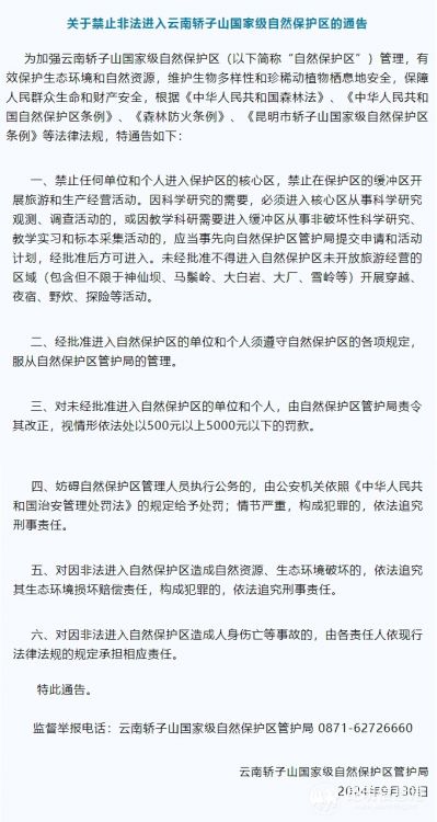
针对此类非法进入自然保护区的行为,云南轿子山国家级自然保护区管护局此前已发布禁止非法进入的通告。

轿子山国家级保护区管理部门在此提醒:当前已进入新一轮森林草原防火期,保护区实行封山管理,禁止一切野外用火行为,保护区已全面加强资源保护监管力度,在保护区主要入山路口设置劝返卡点,严厉打击非法进入自然保护区的行为。呼吁广大户外运动爱好者严格遵守法律法规,切勿参与此类非法登山活动,请到正规景区有序、安全游览,共同维护国家级自然保护区的生态环境与安全秩序。(通讯员 曾内荣)