呈贡欣惠路、长风路路段将新增交通监控设备
来源:昆明交警
关于新增固定式交通技术监控设备点位的公示
为维护道路交通安全,整治不文明交通违法行为,提升道路通行效率,昆明市公安局交通管理支队拟对呈贡区欣惠路、长风路路段近期新增的固定式交通技术监控设备点位进行公示。提醒广大交通参与者规范行为,文明出行。
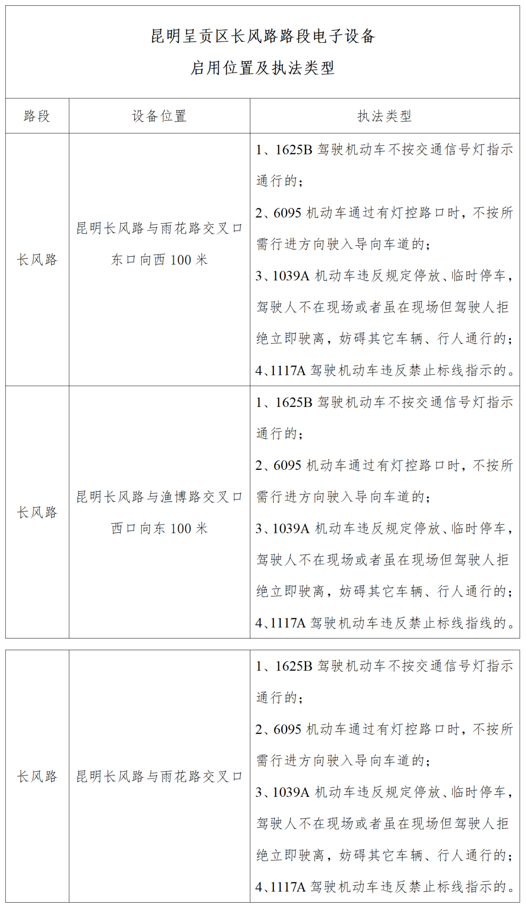
固定式交通技术监控设备设置情况如下:


关于新增固定式交通技术监控设备点位的公示
为维护道路交通安全,整治不文明交通违法行为,提升道路通行效率,昆明市公安局交通管理支队拟对呈贡区欣惠路、长风路路段近期新增的固定式交通技术监控设备点位进行公示。提醒广大交通参与者规范行为,文明出行。
固定式交通技术监控设备设置情况如下:

