学院简介
陕西青年职业学院是省属公办高职院校,位于西安,有含光、雁塔两个校区,在校生5700多名,教职员工500多名。学院建有传媒、财经、管理、信息技术、艺术设计、师范教育、客运服务等专业群, 2个省级一流专业培育项目,5个省级重点专业,3个省级专业综合改革试点项目, 2020年招生专业(方向) 39个。建有高标准专业实训室66个,1个国家级校企共建实训基地,3个省级示范实训基地。学院建有一支由教授、博士以及广告师、会计师、物流师和拥有幼儿园园长资质的教师组成的“双师型”教师队伍,省级教学名师5名、省级优秀辅导员5名、省级教学团队1个。学院与苏宁集团、西安地铁、省政府幼儿园、北京空港航空公司等400多家知名企事业单位长期合作,毕业生批量高端就业已成常态;学院资助体系完备,各类奖助学金渠道通畅,惠及学生达62%以上,确保家庭经济困难学生顺利完成学业。
招生专业

注:招生专业、招生计划、科类以云南省招办公布为准。
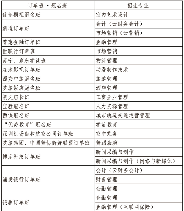
订单班.冠名班:与行业领军企业合作入 学即就业

学费标准

住宿费标准:含光、雁塔校区650元/年
