首页
招生动态
正文
昆明中考第二批次招生录取学校第二轮征集志愿补录结果公布
08-21 15:21:37
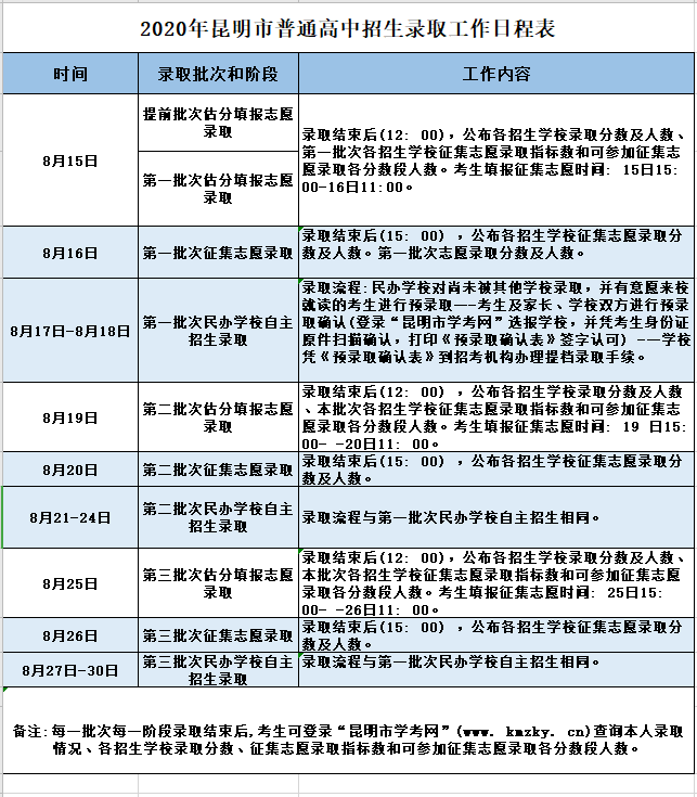
8月21日,昆明市招生考试院发布2020年昆明市主城区普通高中录取公告(第二批次招生录取学校)第二轮征集志愿补录结果。
长按二维码,选择识别即可看校报名
编辑:冯娟 责任编辑:胡瑾
相关推荐
取消
所有频道
点击进入频道
返回
要闻
昆明
云南
原创
国内
国际
社会
专题
视频
时评
县区
经济
文化
科技
生活
旅游
资讯
教育
视觉精选
媒体看昆明
南亚东南亚
云南城市网盟联播