首页 新闻站数据 正文
车厘子和海鲜还能放心买吗!收好年货采买指南
“昆明五华发布”微博    01-27 21:03:00

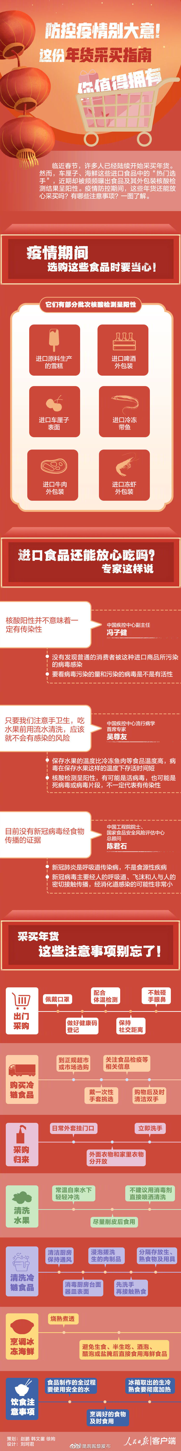
临近春节,车厘子、海鲜这些进口食品中的“热门选手”却被频频曝出食品及其外包装核酸检测阳性。疫情防控期间,车厘子等进口水果还能放心买吗?冷链食品还能不能吃?一图了解↓↓转需! (@人民日报)

(本文由昆明信息港写稿机器人小明根据“昆明五华发布”微博网站数据自动合成发布)

编辑:范皛    责任编辑:袁虹
相关推荐