企业职工基本养老保险、工伤保险 个人基本信息变更指南
来源:昆明市呈贡区人力资源和社会保障局
企业职工基本养老保险、工伤保险个人基本信息变更指南
1 办理条件
a) 一般信息:
1) 本人或者紧急联系人的手机号码;
2) 通讯地址;
3) 户口性质;
4) 户籍地;
5) 学历。
b) 重要信息:
6) 姓名;
7) 身份证号码;
8) 性别;
9) 民族;
10) 退役军人类别;
11) 用工形式;
12) 独生子女父母证明;
13) 领取待遇的银行账号。
c) 关键信息:
14) 出生年月;
15) 参加工作时间。
2 办理渠道
2.1 一般信息:窗口办理、PC端办理、移动端办理。
2.2 重要信息、关键信息:窗口办理。
3 办理时限
一般信息变更1个工作日,重要信息变更5个工作日,关键信息变更15个工作日。
4 收费标准
不收费。
5 联系电话
0871-67475793
6 办理地点和办理机构
呈贡区呈祥街515号政务服务中心B区人社窗口
7 申请材料
7.1参保人员的重要信息发生变化时,由参保单位或本人向参保的社会保险经办机构提出个人基本信息变更申请,填写《云南省养老保险、工伤保险参保人员信息变更申报表》并提供以下材料:
a) 变更姓名、身份证号码、性别、民族等信息的,需提供个人有效身份证明材料(社保卡或身份证等)及公安部门出具的含变更前后信息的材料;
b) 变更退役军人类别信息的,需提供转业证、退伍证、复员证等退役军人身份证明材料;
c) 变更用工形式信息的,需提供招工登记表、劳动合同等材料;
d) 变更独生子女父母信息的,需提供《独生子女光荣证》;
e) 变更领取待遇的银行账号信息的,需提供新银行帐号资料(原则上新卡为金融社保卡),本人申请的需持身份证。
7.2参保人员的出生年月、参加工作时间等关键信息发生变化的,由参保单位或本人向参保的社会保险经办机构提出个人基本信息变更申请,填写《云南省养老保险、工伤保险参保人员信息变更申报表》并提供人事档案、公安部门户籍资料等材料。
8 结果送达
8.1 一般信息变更送达
8.1.1 不符合办理个人信息变更条件的,反馈《不予办理回执》。
8.1.2 办理个人信息变更的,反馈《云南省城镇职工养老保险、工伤保险个人参保信息变更表》。
8.2 重要信息变更送达
8.2.1 申请材料不齐全的,反馈《不予受理回执》。
8.2.2 不符合办理信息变更条件的,反馈《不予办理回执》。
8.2.3 办理信息变更的,反馈《云南省城镇职工养老保险、工伤保险个人参保信息变更表》。
8.3 关键信息变更送达
8.3.1 申请材料不齐全的,反馈《不予受理回执》。
8.3.2 不符合信息变更条件或者变更信息与档案资料记载不一致的,反馈《不予办理回执》。
8.3.3 办理信息变更的,反馈《云南省城镇职工养老保险、工伤保险个人参保信息变更表》。
9 相关法律法规、政策文件
本文件涉及到的法律法规、政策文件包括:
a) 《中华人民共和国社会保险法》(中华人民共和国主席令第三十五号)
b) 《社会保险个人权益记录管理办法》(人力资源和社会保障部令第14号)
附录A
A.1 云南省养老保险、工伤保险参保人员 信息变更申报表.docx
表A.2云南省城镇职工养老保险、工伤保险个人参保信息变更表.docx
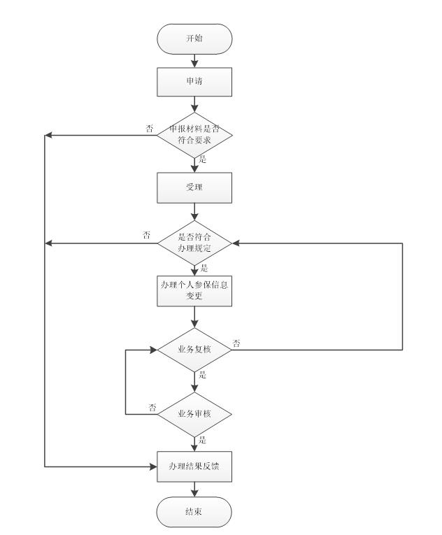
企业职工基本养老保险、工伤保险个人基本信息变更流程图
