机关事业单位基本养老保险、职业年金、工伤保险个人基本信息变更指南
来源:昆明市呈贡区人力资源和社会保障局
机关事业单位基本养老保险、职业年金、工伤保险个人基本信息变更指南
1 办理条件
a) 一般信息:
1) 本人或紧急联系人手机号码;
2) 居住地址及邮编;
3) 文化程度;
4) 电子邮箱。
b) 重要信息:
5) 姓名;
6) 身份证号码;
7) 性别;
8) 民族;
9) 领取待遇的银行账号。
c) 关键信息:
10) 出生年月;
11) 参加工作时间。
2 办理渠道
2.1 一般信息:窗口办理、PC端办理、移动端办理。
2.2 重要信息、关键信息:窗口办理。
3 办理时限
一般信息变更1个工作日,重要信息变更5个工作日,关键信息变更15个工作日。
4 收费标准
不收费。
5 申请材料
参保人员的一般信息发生变化时,由参保单位向参保的社会保险经办机构提出个人基本信息变更申请,填写提交《云南省养老保险、工伤保险参保人员信息变更申报表》(见附录A表A.1),
参保人员的重要信息发生变化时,由参保单位向参保的社会保险经办机构提出个人基本信息变更申请,填写《云南省机关事业单位养老保险、工伤保险个人参保登记信息变更申报表》并提供以下材料:
a) 变更姓名、身份证号码、性别、民族等信息的,需提供个人有效身份证明材料(社保卡或身份证等);
变更待遇领取银行账号信息的,需提供新银行帐号资料(原则上新卡为金融社保卡)
参保人员的出生年月、参加工作时间等关键信息发生变化的,由参保单位向参保的社会保险经办机构提出个人基本信息变更申请,填写《云南省养老保险、工伤保险参保人员信息变更申报表》并提供以下材料:
a) 机关公务员、事业单位管理人员、事业单位专业技术人员、部队文职人员需变更关键信息的,需提供《干部任免审批表》及《关于办理干部出生日期和参加工作时间信息更正的函》;
b) 机关、事业单位的工勤人员需变更关键信息的,需提供招工录用、退役安置等首次参加工作的材料。
6 联系电话
0871-67475793
7 办理地点和办理机构
呈贡区呈祥街515号政务服务中心B区人社窗口
8 结果送达
8.1 一般信息变更送达
8.1.1 不符合办理个人信息变更登记条件的,反馈《不予办理回执》。
8.1.2 办理个人信息变更登记的,反馈《云南省城镇职工养老保险、工伤保险个人参保信息变更登记表》。
8.2 重要信息变更送达
8.2.1 申请材料不齐全的,反馈《不予受理回执》。
8.2.2 不符合办理信息变更登记条件的,反馈《不予办理回执》。
8.2.3 办理信息变更登记的,反馈《云南省城镇职工养老保险、工伤保险个人参保信息变更登记表》。
8.3 关键信息变更送达
8.3.1 申请材料不齐全的,反馈《不予受理回执》。
8.3.2 不符合办理信息变更登记条件的,反馈《不予办理回执》。
8.3.3 办理信息变更登记的,反馈《云南省城镇职工养老保险、工伤保险个人参保信息变更登记表》。
9 相关法律法规、政策文件
本文件涉及到的法律法规、政策文件包括:
a) 《中华人民共和国社会保险法》(中华人民共和国主席令第三十五号)
b) 《社会保险个人权益记录管理办法》(人力资源和社会保障部令第14号)
c) 《人力资源社会保障部关于印发<机关事业单位工作人员基本养老保险经办规程>的通知》(人社部发〔2015〕32号)
d) 《云南省社会保险局关于印发<云南省机关事业单位基本养老保险业务操作规范(试行)>的通知》(云社险〔2016〕5号)
e) 《云南省社会保险局关于规范机关事业单位养老保险参保人员出生年月和参加工作时间信息变更工作流程的通知》(云社险发〔2018〕16号)
附录A
A.1 云南省养老保险、工伤保险参保人员 信息变更申报表.docx
A.2云南省城镇职工养老保险、工伤保险个人参保信息变更登记表.docx
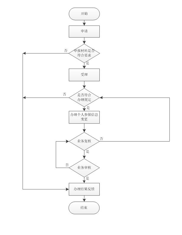
机关事业单位基本养老保险、职业年金、工伤保险个人基本信息变更流程图