失业保险金申领(含代缴医疗保险费)指南
来源:昆明市呈贡区人力资源和社会保障局
失业保险金申领(含代缴医疗保险费)指南
1 办理条件
同时具备下列条件的失业人员,可以申请领取失业保险金:
a) 按照规定参加失业保险,所在单位和本人已按照规定履行缴费义务满1年;
b) 非因本人意愿中断就业,已办理失业登记,并有求职要求的。其中,非因本人意愿中断就业的是指下列人员:
1) 终止劳动合同的;
2) 被用人单位解除劳动合同的;
3) 被用人单位开除、除名和辞退的;
4) 根据《中华人民共和国劳动法》第三十二条第二、三项与用人单位解除劳动合同的;
5) 法律、行政法规另有规定的。
2 办理渠道
窗口办理、PC端办理、移动端办理。
3 办理时限
1个工作日。
4 收费标准
不收费。
5 申请材料
a) 有效身份证明材料(社保卡和身份证等,验原件,复印件1份);
b)承诺书。
7 相关法律法规、政策文件
本文件涉及到的法律法规、政策文件包括:
a) 《中华人民共和国社会保险法》(中华人民共和国主席令第三十五号)
b) 《失业保险条例》(中华人民共和国国务院令第258号)
c) 《失业保险金申领发放办法》(中华人民共和国劳动和社会保障部令第8号)
d) 《人力资源和社会保障部关于推进失业保险金“畅通领、安全办”的通知》(人社部发〔2019〕18号)
8 联系电话
0871-67427150
9 办理地点和办理机构
呈贡区呈祥街515号政务服务中心B区人社窗口
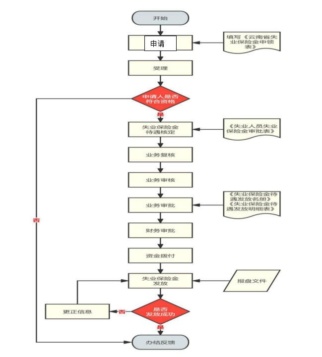
附录A
业务流程图

云南省失业保险金申领表.docx