失业保险稳岗返还申领指南
来源:昆明市呈贡区人力资源和社会保障局
失业保险稳岗返还申领指南
1 办理条件
同时具备下列条件的用人单位可“免申即享”享受失业保险稳岗返还政策(以当年国家、省相关政策规定为准):
a) 参加失业保险并在上一年度年底前足额缴纳失业保险费12个月及以上、当前处于正常缴费状态的用人单位;
b) 生产经营活动符合国家和所在地区产业结构调整和环保政策,且不属于“僵尸企业”以及严重失信企业;
c) 上一年度未裁员或裁员率不高于全国城镇调查失业率的控制目标,30人(含)以下的参保单位裁员率不高于参保职工总数20%。
2 办理渠道
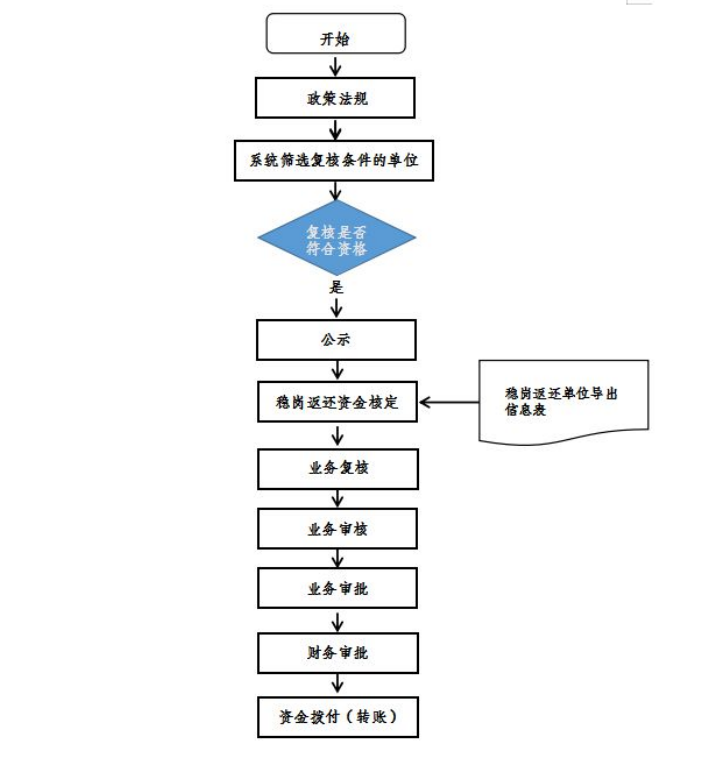
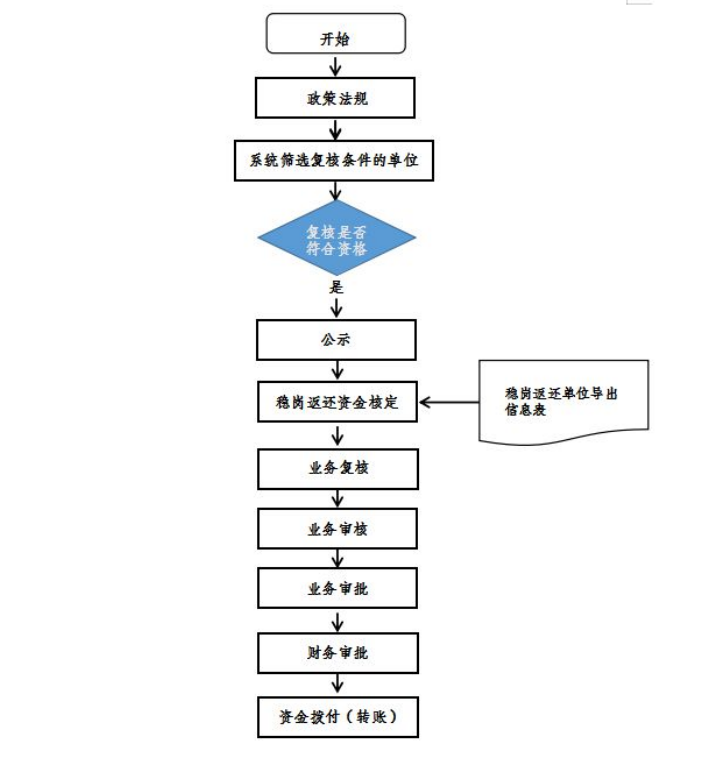
“免申即享”,由失业保险经办机构复核、公示无异议后,直接向符合条件的用人单位发放。
3 办理时限
30个工作日。
4 收费标准
不收费。
5 稳岗返还资金核定
县级失业保险经办机构经办人员按照经办规程为符合条件的单位核定稳岗返还资金,生成《稳岗返还单位导出信息表》,进入业务批准环节。其中:每月15日之前审核公示无异议的单位于次月发放,每月15日之后审核公示无异议的单位于次次月发放。稳岗返还资金按照以下标准核定(以当年国家、省相关政策规定为准):
a) 大型企业按单位及其职工上一年度实际缴纳失业保险费的30%返还;
b) 中小微企业、社会团体、基金会、社会服务机构、律师事务所、会计师事务所、以单位形式参保的个体经济组织按单位及其职工上一年度实际缴纳失业保险费的90%返还;
c) 大中小微企业划型按2020年减免企业失业保险费划型办法执行。
6 相关法律法规、政策文件
本文件涉及到的法律法规、政策文件包括:
a) 《人力资源社会保障部 国家发展改革委 教育部 中央军委国防动员部关于延续实施部分减负稳岗扩就业政策措施的通知》(人社部发〔2021〕29号)
b) 《云南省人力资源社会保障厅 云南省发展改革委 云南省教育厅 云南省财政厅 云南省军区动员局关于进一步做好稳定和扩大就业工作的通知》(云人社通〔2021〕64号)
c) 《云南省人力资源社会保障厅 云南省财政厅 国家税务总局云南省税务局关于做好2022年失业保险稳岗位提技能防失业工作的通知》(云人社发〔2022〕21号)
7 联系电话
0871-67427150
8 办理地点和办理机构
呈贡区呈祥街515号政务服务中心B区人社窗口
附录A
业务流程图
