“贷免扶补”创业小额贷款申请指南
来源:昆明市呈贡区人力资源和社会保障局
“贷免扶补”创业小额贷款申请指南
1 办理条件
1.1 申请“贷免扶补”创业小额贷款的前提条件:
a) 申请人具有十类人员中至少一类人员身份;
b) 申请人(含合伙创业的股东)在提出借款申请时,未在机关事业单位(含编内编外人员)、国有、公益性岗位就业(化解过剩产能企业职工除外)工作,且在法定劳动年龄范围内不属于已经办理退休手续的人员;
c) 在提交借款申请时,除助学贷款、扶贫贷款、住房贷款、购车贷款、5万元以下小额消费贷款(含信用卡消费)以外,申请人本人及其配偶应无其他贷款。
1.2 申请“贷免扶补”创业小额贷款应具备的其他条件:
a) 申请人及合伙创业股东在提出借款申请时,个人一般应持有《就业创业证》(电子就业创业证);
b) 经营实体已办理市场主体登记并正常经营,对拟申请的贷款资金有明确的经营用途(申请人为脱贫人口,如能提供乡村振兴等部门出具的证明的,可以不要求办理市场登记);
c) 申请人无不良的征信记录;
d) 申请人为经营实体法定代表人的可直接提交贷款申请;申请人为合伙创业股东的,须经法定代表人授权同意。
2 办理渠道
窗口办理。
3 办理时限
50个工作日(至贷款发放环节,其中贷款贴息资格审核不超过15个工作日)。
4 收费标准
不收费。
5 业务流程
5.1 贷款咨询
申请人到县级(或州市)承办单位(或通过“就业彩云南”微信公众号、云南公共就业服务网等渠道)咨询了解“贷免扶补”创业小额贷款相关政策,承办单位工作人员向申请人告知“贷免扶补”创业小额贷款政策、申办流程、审批程序、个人承担利息、服务内容、还款方式等相关情况。申请人根据自己是否属于扶持对象(十类人员)、是否符合申请条件等情况,结合个人意愿确定需申请贷款后,领取下列申请材料:
a) “贷免扶补”创业小额贷款申请审批表(见附录A表A.1);
b) 云南省鼓励创业贷免扶补创业计划书(见附录A表A.2)。
5.2 贷款申请材料
a) “贷免扶补”创业小额贷款申请审批表(原件3份);
b) 云南省鼓励创业贷免扶补创业计划书(原件3份);
c) 申请人营业执照(验原件,复印件3份);
d) 经营场所的租赁合同或产权证明(验原件,复印件3份);
e) 申请人夫妻双方有效身份证明材料(社保卡或身份证等,验原件,复印件3份);
f) 申请人夫妻双方户口簿【户主页+个人信息页】或户籍证明(验原件,复印件3份);
g) 申请人结婚证或婚姻状况证明(验原件,复印件3份);
h) 根据申请人所属十类人员身份,按以下情形分别提供就业状况证明(验原件,复印件3份):
1) 属于城镇登记失业人员的 ,展示电子《就业创业证》或提供纸质《就业创业证》、《就业失业登记证》【2、3、5、14信息页】;
2) 属于就业困难人员的,提供就业困难人员认定证明或残疾人证;
3) 属于复员转业退役军人的,提供复员、转业、退役证件;
4) 属于刑满释放人员的,提供司法部门出具的刑满释放相关材料;
5) 属于高校毕业生的,提供毕业证,其中:留学回国学生需提供教育部留学服务中心出具的学历学位认定证明、大学生村官需提供高校毕业生到村任职聘用合同书;
6) 属于化解产能企业职工和失业人员的:按照相关文件明确的化解过剩产能企业下岗职工和失业人员证明材料(企业开具证明);
7) 属于返乡创业农民工的:提供农民工服务手册或村委会以上出具的外出务工证明;
8) 属于网络商户的:提供网店登记注册材料、申报前三个月网店交易明细;
9) 属于脱贫人口的:提供乡村振兴部门认可的相关证明;
10) 属于农村自主创业农民的:提供农村户籍证明或户籍住址在街道乡镇以下行政村。
11) 上述10类人员中,除第6类人员外,其余人员均需展示电子《就业创业证》或提供纸质《就业创业证》、《就业失业登记证》。
i) 备用联系人有效身份证明材料;
d) 经办银行要求提供的其他资料(申请人夫妻双方个人征信查询授权书等)。
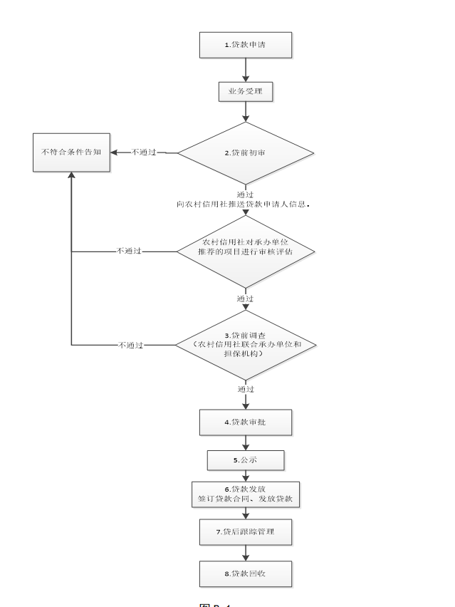
5.3 受理
5.4 贷前初审
5.5 贷前调查及复审
5.6 贷款审批
5.7 贷款发放
5.8 贷后跟踪管理
5.9 贷款回收
6 联系电话
0871-67477369
7 办理地点和办理机构
呈贡区呈祥街515号政务服务中心B区人社窗口
8 相关法律法规、政策文件
a) 《中华人民共和国就业促进法》(中华人民共和国主席令第七十号)
b) 《云南省人民政府关于鼓励创业促进就业的若干意见》(云政发〔2009〕1号)
c) 《云南省人民政府办公厅关于印发云南省鼓励创业贷免扶补实施办法(暂行)的通知》(云政办发〔2009〕60号)
d) 《省联社关于印发云南省农村信用社创业小额贷款管理办法的通知》(云农信联〔2009〕89号)
e) 《中国人民银行 财政部 人力资源社会保障部关于实施创业担保贷款支持创业就业工作的通知》(银发〔2016〕202号)
f) 《转发中国人民银行 财政部 人力资源社会保障部关于实施创业担保贷款支持创业就业工作的通知》(昆银发〔2016〕188号)
g) 《国务院关于做好当前和今后一段时期就业创业工作的意见》(国发〔2017〕28号)
h) 《云南省人民政府关于进一步做好当前和今后一段时期就业创业工作的实施意见》(云政发〔2017〕58号)
i) 《云南省政府关于做好当前和今后一个时期促进就业工作的实施意见》(云政发〔2018〕75号)
j) 《财政部 人力资源社会保障部 中国人民银行关于进一步加大创业担保贷款贴息力度全力支持重点群体创业就业的通知》(财金〔2020〕21号)
k) 《云南省财政厅 云南省人力资源和社会保障厅 中国人民银行昆明中心支行关于转发财政部 人力资源社会保障部 中国人民银行进一步加大创业担保贷款贴息力度全力支持重点群体创业就业的通知》(云财金〔2020〕73号)
附录A
包括:
A.1“贷免扶补”创业小额贷款申请审批表
A.2云南省鼓励创业贷免扶补创业计划书
业务流程图

附录A(系列表).docx