“12333”人力资源和社会保障电话服务指南
来源:昆明市呈贡区人力资源和社会保障局
“12333”人力资源和社会保障电话服务指南
1 办理条件
任何公民均可通过拨打“12333”人力资源和社会保障电话,获得人力资源和社会保障领域的就业创业、社会保障、人事人才、劳动关系等方面的政策咨询和人社信息查询、部分人社业务办理、投诉举报、人社领域群众反映问题线索收集等服务。
2 办理渠道
电话办理。
3 办理时限
人工接听,即时办理;语音留言及转办工单受理时,响应时间应不超过24小时。
4 收费标准
“12333”人力资源和社会保障电话服务不收费,通话费用由通讯企业按规定收取。
5 电话拨打
申请人拨打电话号码“12333”,接通后即可享受人力资源和社会保障电话服务。
6 受理内容
a) 人力资源社会保障法律法规政策的咨询服务;
b) 公共信息查询及个人社保权益查询;
c) 劳动保障维权举报投诉;
d) 人力资源社会保障部分业务办理;
e) 加载金融功能社会保障卡预挂失;
f) 人力资源社会保障职业资格证书查询;
g) 全省各级人力资源社会保障部门地址电话查询;
h) 全省人社系统行风建设举报投诉、意见建议收集。
7 受理要求
7.1 采取每周7天,每天24小时人工服务工作制。(人力资源和社会保障部工作要求为人工服务:每周5天,每天8小时;自助语音服务:每周7天,每天24小时。)
7.2 电话受理时应在三次响铃之内接听,语音留言及转办工单受理时,响应时间应不超过24小时。
7.3 受理事项时,服务人员应:
——应使用规定的服务用语(参见附录 C.1);
——耐心细致并有效引导服务对象表达诉求;
——遇突发应急事件,及时上报热线管理人员。
7.4 工作人员应准确记录工单(参见附录B),工单内容应包括但不限于:
——工单编号和状态(信息系统自动生成的除外);
——服务对象信息,如姓名、地址、联系方式、诉求分类、是否保密等;
——事项内容,如诉求事项发生的时间、地点、过程、现状、服务对象的要求等。
7.5 不应泄露服务对象信息。
8 办理
8.1 直接办理
a) 能根据知识库相关内容向服务对象进行直接答复或引导的服务诉求,由工作人员当场给予答复引导;
b) 能根据系统权限许可范围向服务对象直接提供办理的服务诉求,由工作人员当场提供办理;
c) 工作人员的答复或办理无法满足服务对象要求时,服务人员可在服务对象提出要求或征求服务对象意见后,采取转接通话或由管理人员接听的方式进行办理;
d) 服务对象不配合提供服务要求必要信息的、服务诉求不属于人社部门职责范围的、不接受工作人员相应引导解答建议的,应耐心细致说明解释后,结束受理。
8.2 转交办理
a) 无法当场给予服务对象答复的事项及接收到的第三方转办工单,工作人员应在服务对象提出要求或征求服务对象意见后,不超过2个工作日内将其转交至相关业务部门办理;
b) 事项转交时工作人员应根据工单类型在转办工单(参见附录B)内详细正确填写必要内容信息;
c) 对于投诉举报类事项,服务人员应主动提示服务对象个人信息是否需要保密;
d) 对于临近办理时限的事项,热线应对相关部门或单位进行提醒。
9 办结
9.1 直接办理事项,办理结束即为办结。
9.2 转交办理事项,相关部门或单位回复服务对象,并按要求在工单内填写办理答复情况及时反馈,即为办结。
10 回访
10.1 “12333”服务热线应面向服务对象,对办理情况进行全部或抽样回访,对评价为“不满意”的办理情况,应进行全部回访;
10.2 服务对象对办理过程和结果均不满意时,工作人员可根据情况转交承办部门或单位再次办理;
10.3 工作人员应做好回访记录。
11 归档
应对已办结事项进行整理、归档。档案应全面完整、目录清晰、方便查阅。
11.1 直接办理事项,应做好系统数据记录、保存。
11.2 转交办理事项,应做好受理、转办、反馈台账记录。
12 服务评价
评价方式:
a) 电话受理结束满意度评价;
b) 服务对象来电反映;
c) 意见信箱;
d) 委托第三方机构评估;
13 服务改进
据服务评价结果,对照服务对象的需求,针对改进工作机制,提高服务意识、服务质量、服务效率,制定改进的计划和方案并组织实施。
包括
B.1 “云南12333咨询热线”转办单。
B.2 云南省人力资源咨询服务中心应对突发性讨薪线索预警工单
包括
常用服务用语
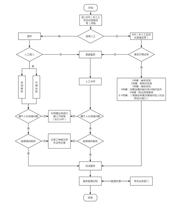
12333”人力资源和社会保障电话服务工作流程图

附录B.docx