首页 官渡新闻 正文
17场精彩活动抢先看!官渡区2023年“政府开放日”活动即将举行!
昆明信息港    08-24 16:30:16

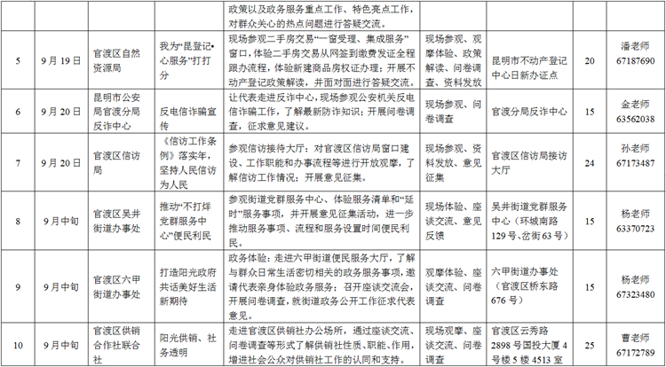
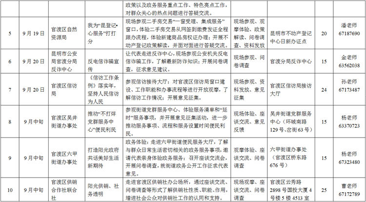
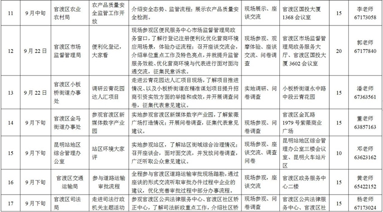
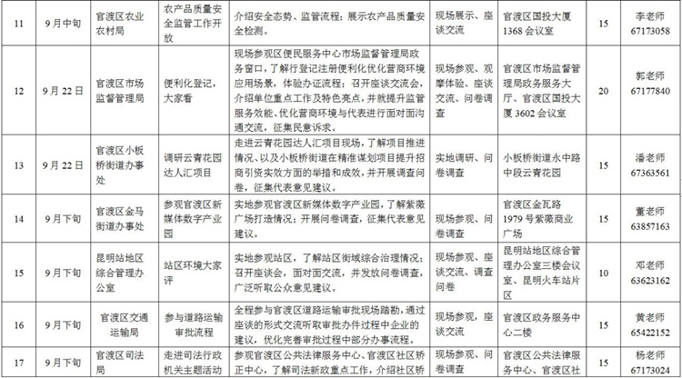
昆明信息港讯 为进一步推进政务公开,打造阳光、透明的服务型政府,9月,官渡区将开展主题多元、内容丰富的17场政府开放日活动,让我们先睹为快!

1

2

3

4

请有意参与活动的市民朋友,持续关注“昆明市人民政府”官网(网址:https://www.km.gov.cn/)、“昆明市官渡区人民政府”官网和官渡区各主办单位微信公众号,了解活动有关公告,积极报名参加。(来源:官渡区政府办)

5

本年度“政府开放日”相关活动

请扫二维码关注

编辑:龙泉积    责任编辑:杨炎
相关推荐