参保人员个人账户一次性支取
来源:呈贡区医疗保障局
一、办理条件
1.医保足额到账,无欠费信息;
2.参保人死亡,申请个人账户一次性支付的或医保关系转移,新转入地未设立个人账户的(出国定居、移居境外主动放弃职工医保关系的)。
二、办理渠道
窗口办理
三、办理时限
15个工作日
四、办理层级
区医保经办机构。
五、申请材料
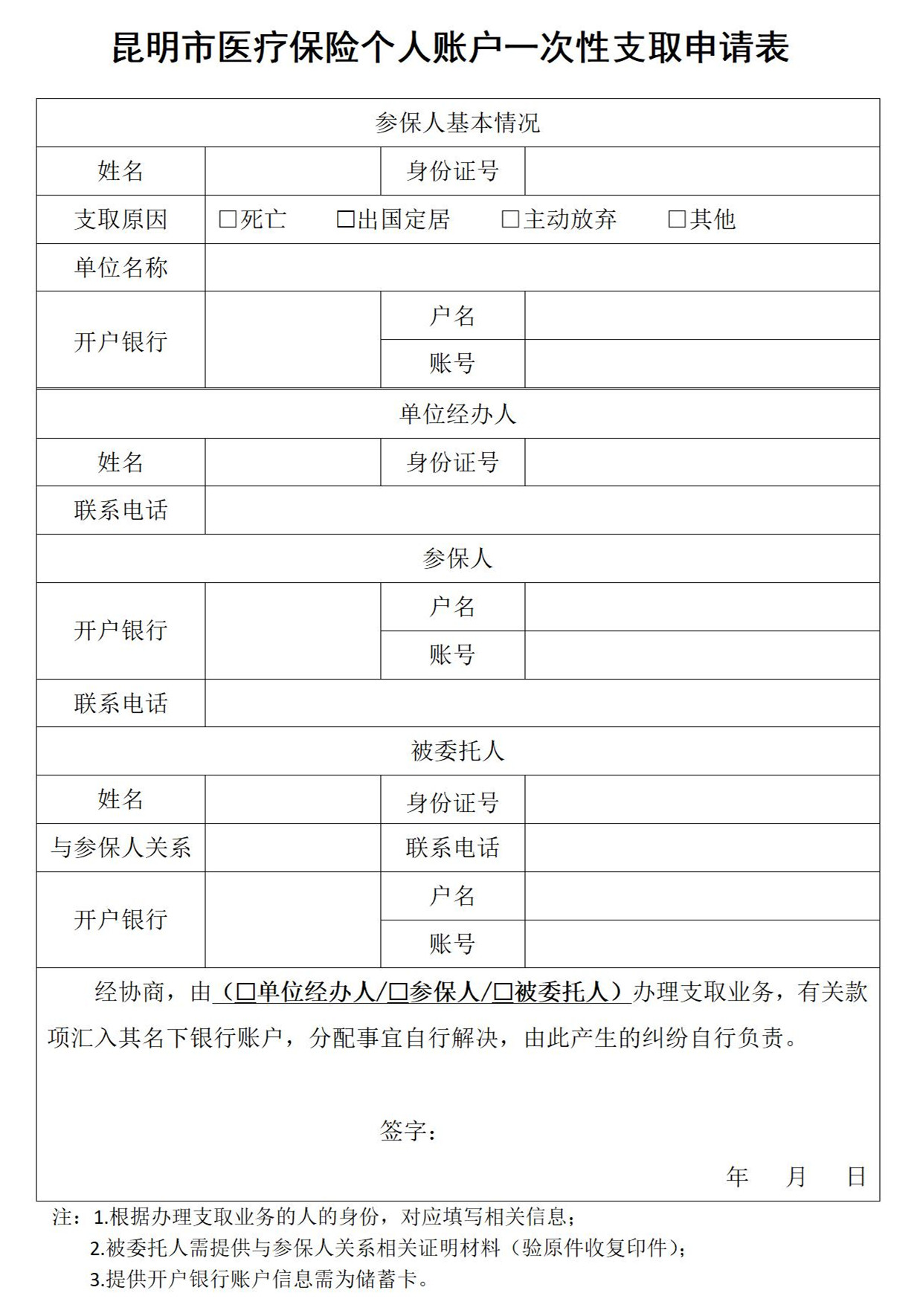
1.《昆明市医疗保险个人账户一次性支取申请表》(见附录A表);
2.参保人死亡:提供参保人死亡人社会保障卡或身份证,死亡证明或销户证明材料;若退到继承人,需提供继承人身份证、银行卡账户信息;(子女需户口本,配偶需结婚证);
3.医保关系转移:提供新转入地未设立个人账户说明、银行卡账户信息、有效身份证件或社保卡信息,移居境外的还需要提供出国定居材料(护照、国外永久居住证、国内户口注销证明原件及复印件)。
六、咨询电话
0871-67477802、0871-67477576、0871-67477573
七、办理地点及办理机构
呈贡区呈祥街515号政务服务中心B区医保综合窗口
八、办理流程(见附录B表)
现场办理:继承人提供参保人死亡人社会保障卡或身份证,死亡证明或销户证明等复印件;若死亡人员个人账户需清退到继承人,需提供继承人身份证、银行卡账户信息、与死亡人员关系证明(子女需户口本,配偶需结婚证),向医疗保障经办机构申请办理参保人员个人账户一次性支取。
九、结果送达
申请材料不齐全的,反馈《不予受理回执》。
不符合参保人员个人账户一次性支取条件或者信息缺失错误的,反馈《不予办理回执》。
办理参保人员个人账户一次性支取,反馈办理结果。
十、相关法律法规、政策文件
1.《国务院关于建立城镇职工基本医疗保险制度的决定》国发〔1998〕44号 第四部分
2.《香港澳门台湾居民在内地(大陆)参加社会保险暂行办法》人力资源和社会保障部、国家医疗保障局令第41号第七条
3.《在中国境内就业的外国人参加社会保险暂行办法》人力资源和社会保障部令第16号 第五条、第六条
4.《国家医疗保障局关于印发全国医疗保障经办政务服务事项清单的通知》医保发〔2020〕18号
5. 统筹地区相关政策
附录A表 昆明市医疗保险个人账户一次性支取申请表

附录B表 办理流程图
