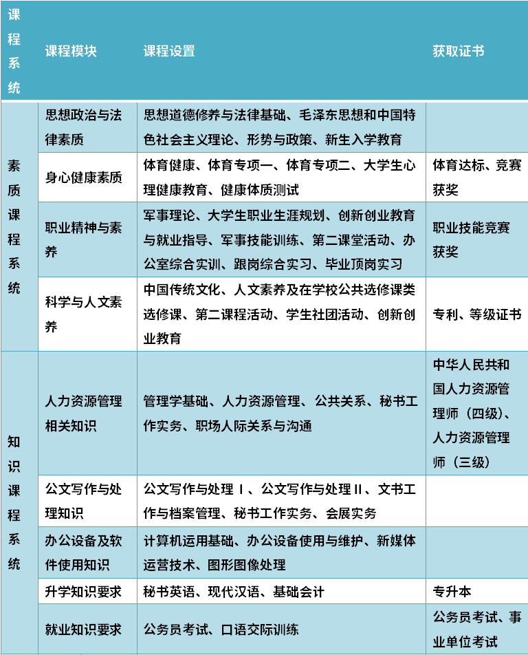
培养目标
主要面向行政事业单位、各类企业及社会组织基层行政管理一线,培养德、智、体全面发展,具有文书写作、档案管理、行政管理等相关知识,掌握突出的公文写作能力、办公室事务处理能力和较强的计算机操作能力及非专业通用职业能力的高素质技术技能型人才。
职业面向
就业服务面向:基层政府行政部门;乡镇办公室;机关企事业单位办公室;公司行政管理部门;公司办公室;基层政府部门档案室;公司档案室;档案管理咨询公司;选择专升本进行经济管理、汉语言文学、思想政治教育等相关本科专业深造学习。
就业职业面向:国家机关、党群组织机关、企事业单位中具体办理行政业务工作的人员,以及基层人民政府和派出机构中司法助理、民政助理等行政业务人员;从事档案的接收、征集、整理、编目、鉴定、保管、利用、编研的专业人员;从事办公室程序性工作,协助领导处理政务及日常事务并为领导决策及其实施提供服务的人员;从事组织机构信息传播,关系协调与形象管理事务的咨询、策划、实施和服务的人员;在小学专门从事教育教学的工作人员;从事人力资源的研究、开发和管理工作的人员等专业技术服务人员。
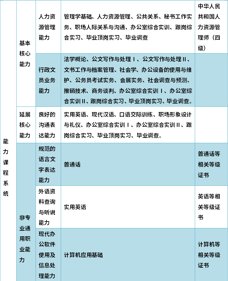
专业核心能力
熟练掌握人力资源管理能力(“会做、会说、会管理”三会能力)、各类行政公文、事务文书的写作与处理,各类会议的组织筹备能力,高效地处理办公室日常事务能力(“办文、办会、办事”三办能力);良好的计算机运用能力,沟通表达能力。


