昆明冶金高等专科学校商学院电子商务专业群是2022年云南省立项建设的高水平专业群,专业群立足现代服务业,对接新零售生态圈,主动把握人工智能、大数据、物联网和移动互联网等新一代信息技术应用,着力培养理想信念坚定,德、智、体、美、劳全面发展,掌握一定的经营管理知识和技能,具有良好的人文素养、职业道德、数据素养、商务素养和国际视野,具有精益求精的工匠精神和团队合作精神,较强的就业能力和可持续发展的能力,能够胜任包括电商运营、商务数据分析、跨境贸易、数字化运营与管理、智能门店管理、新媒体营销、智慧物流规划、智能财税等职业岗位群相关工作,适应云南区域经济社会发展及产业结构转型升级,助力云南农村电商和跨境电商高质量发展,服务国家乡村振兴战略,满足“新零售”生态圈人才需求及云南开创面向南亚东南亚辐射中心建设新局面需要的创新型、复合型、国际化的高素质技术技能人才。
电子商务专业群包括电子商务、现代物流管理、大数据与会计、市场营销、连锁经营与管理5个专业。以电子商务专业为核心,整合“新零售”生态圈的商流、物流、信息流、资金流;以市场营销、现代物流管理、连锁经营与管理专业为三足,分别对应“新零售”重构的“人、货、场”;以大数据与会计专业为保障,通过财务数据和会计思维发现商业问题、获取关键信息、为各种业务场景决策提供支撑。
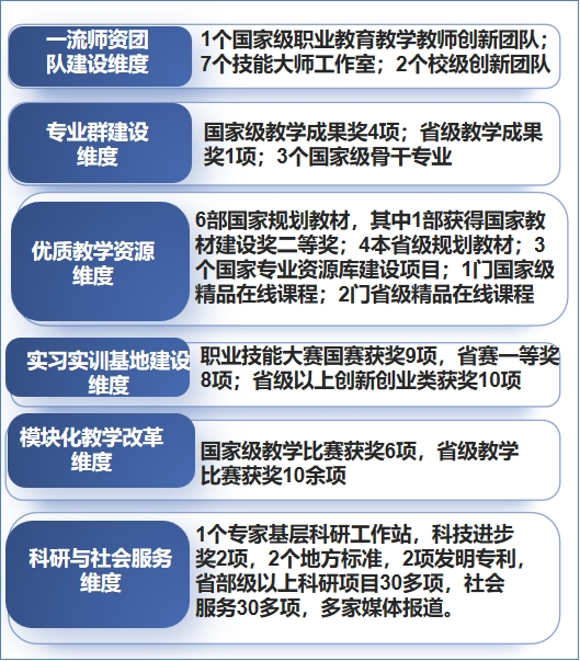
电子商务专业群具有一支结构合理、素质优良、精干高效、充满活力的高水平师资队伍。电子商务专业教学团队是首批国家级职业教教师教学创新团队(云南省唯一入选团队);会计教学团队、物流管理教学团队是省级教学团队。专业群教学团队拥有云南省云岭教学名师 1 人、黄炎培职业教育杰出教师 1 人、全国物流高职院校“教育教学名师”1 人、云南省首席技师1人、云南省优秀教师 1 名。专任教师中有教授 6 人、副教授 28人、注册会计师 7 人、ACCA 国际注册会计师 1 人、高级会计师 1 人、注册税务师 4 人、注册资产评估师 1 人、会计师 10 人、会展经营策划师 9人,高级营销师 2 人,高级物流师 1 人,茶艺师 2 人。
电子商务专业群聚焦云南优势产业和资源禀赋,深入落实数字中国战略部署,锚定“3815”战略发展目标,通过云南省“双高”专业群建设、国家级职业教育教师教学创新团队建设、国家精品在线课程建设等教育教学关键要素的改革创新,形成了一系列高质量教育教学成果,为云南民族边疆地区高质量发展输送大批高素质特色新商科技术技能人才,实现教育与区域经济的协同发展。


