无人机应用技术国家级职业教育教师教学创新团队
(一)团队简介
无人机应用技术专业是在国家级示范专业——测绘工程技术专业、国际级骨干专业——测绘工程技术、测绘地理信息技术专业、中国特色高水平高职学校——测绘工程技术高水平专业群办学基础上举办的新兴专业。该专业基于服务中国数字化发展,深化新一代信息技术同重点产业发展和打造世界一流“三张牌”融合应用为目标,以服务新型城镇化建设技术集成与创新、岗位技能交叉与融合为主线,通过与中国特色高水平专业测绘工程技术专业群共享优质教学资源、共享就业与创业资源,创新人才培养模式,面向低空无人机操控、无人机组装与维护、无人机航测数据处理等岗位需求,培养测绘地理信息、“五网”基础设施建设、城市建设、乡村建设领域所需的复合型、创新型、国际化的高素质技术技能人才。
该专业拥有形成一支名师引领、产业领军、专兼结合、双师融合的高水平教育教学团队,由校内专职教师和行业导师构成。有国家级、省级教学名师4名,国家课程思政教学名师1名,云南省产业领军人才1名,无人机驾驶AOPA教员2名,技能大师3名;教授和正高工11名、副教授和高级工程师6名、讲师和工程师3名;注册测绘师7名、高级技师5名、技师7名,“双师型”教师16名。针对测绘地理信息行业企业智能化、信息化、虚拟现实技术应用的需求,创新办学理念,创新人才培养与教学模式,形成了“测天地蓝图,绘职业人生”的育人品牌。构建思想政治理论课和专业课同向同行的“思政课程+课程思政”课程体系,拥有国家级课程思政示范课教学团队。作为首批无人机驾驶1+X证书试点专业,被评为“优秀试点院校”“优秀师资团队”。2021年获批教育部 “第二批国家级职业教育教师教学创新团队立项建设单位和培育建设单位”。
(二)厚积薄发,团队成果丰硕
团队成员曾主持国家“双高计划”测绘工程技术专业群建设,主持教育部创新发展行动计划测绘工程技术骨干专业、测绘地理信息技术骨干专业、测绘地理信息生产性实训基地建设,主持制定国家标准15部,主持建设国家精品课程、国家精品资源共享课程、国家在线精品课程5门,主持建设省级精品课程2门、省级精品视频公开课1门,1门课程入选国家级课程思政示范课;主编教材20余部,其中3部主编教材入选国家规划教材、2部主编教材入选云南省规划教材,出版专著2部;主持云南省高校思想政治教育精品项目1项,与企业合作开展横向课题研究6项,产值300余万元。获专利5项、软件著作权10项。
获国家级教学成果二等奖3项,省部级教学成果奖7项,省科技进步三等奖1项,省青年科技奖1项,全国职业院校教师教学能力大赛三等奖1项,云南省职业院校教师教学能力大赛一等奖2项及二等奖3项。
团队在学校的支持下,成功举办了2017年、2018年和2021年全国测绘技能竞赛,承办了2023 一带一路暨金砖国家技能发展与技术创新大赛无人机应用技术(巡测一体化)赛项和2023年“振兴杯”云南省青年职业技能大赛无人机驾驶员赛项。充分展示了云南高职教育成果,扩大了影响力,学校获得“全国职业院校技能大赛突出贡献奖”表彰。
(三)产教融合,校企合作紧密
团队与云南省遥感中心等15家企业合作,建立校外实习基地。依托学校测量队乙级测绘资质,组织学生参与地理国情普查、全国土地调查等重大项目,主动服务国家战略。以生产项目为依托,灵活顶岗,实施“生产育人”。与云南省自然资源厅联学联建,共建测绘仪器检定基准和文化长廊,服务教育教学和生产,组织学生利用课余参与生产,工学结合,学做一体。与南方测绘集团合作成立南方学院,开办特色班,设立南方奖学金,定制人才培养方案,开发理实一体课程和工学结合教材,开展现代学徒制培养;共建数据处理中心和生产性实训基地,获教育部创新发展行动计划认定命名。与国检集团云南合信检测合作共建职工培训基地,承担员工继续教育和培训服务。与大红山铜矿等企业合作,开展科技研发、技术服务和成果转化,实现产、学、研、用一体化。对无人机遥感、北斗卫星定位、物联网、精密工程测量技术进行集成创新,开展矿区沉陷与变形监测、隧道仰拱开挖等风险工序变形实时监测预警关键技术研究,成果获云南省科技进步三等奖、中国水利水电第十四工程局有限公司科技进步一等奖。
测天地蓝图绘职业人生“1+1+N”校企合作案例入选职业教育改革发展和国际交流合作特色案例,在中国教育电视台播出,向世界展示了我校测绘工程技术专业群专业办学经验和成效。
(四)立德树人,人才培养质量高
以学生为中心,健全德技并修、工学结合的育人模式,构建“思政课程”与“课程思政”大格局,落实立德树人根本任务,将新时代中国特色社会主义核心价值观贯彻人才培养全过程,将工匠精神的“敬业、精益、专注、创新”四个元素融入无人机应用技术专业人才培养目标中。结合“课程思政”的价值塑造、能力培养、知识传授“三位一体”的教育功能,培养“以德修身、以技立业”德技并修的高素质、复合型技术技能人才。
学校测绘地理信息专业群近三年来招生录取平均分在二本线以上,报到率在98%以上,在校生规模1200余人。近三年毕业生去向落实率达97%,就业对口率在85%以上,学生就业满意度达88%,用人单位满意度达90%以上。
学生在全国职业院校技能大赛、全国“挑战杯”创新创业大赛、全国虚拟仿真测图大赛、全国无人机测绘技能大赛等,多次获特、一、二等奖。
无人机应用技术专业办学依托的测绘工程技术专业,获国家人力资源与社会保障部授予的“技能人才培育突出贡献奖单位”,是全国唯一一所两次入选《中国测绘地理信息年鉴》(2017年、2018年)的高职院校。
电子商务国家级职业教育教师教学创新团队
昆明冶金高等专科学校商学院历经40余载深耕不辍,始终秉持“明德诚信、慎思笃行、博修商道、创新发展”理念,已为社会培育万余名毕业生。商学院具有一支结构合理、素质优良、精干高效、充满活力的高水平师资队伍,打造了1个国家级职业教育教师教学创新团队和2个省级教学团队。学院目前共有专任教师88人,其中教授7人、副教授30人,博士6人。2025年商学院的招生专业是:大数据与会计、电子商务、现代物流管理、市场营销、跨境电子商务、旅游管理、连锁经营与管理和物流工程技术专业。
(一)电子商务专业国家级职业教育教师教学创新团队简介
昆明冶金高等专科学校电子商务教学团队于2019年被教育部确立为首批国家级职业教育教师教学创新团队立项建设单位。
创新团队建设通过培育教学名师、专业带头人、骨干教师,建设名师和技能大师工作室,引进行业企业领军人才兼职任教,完善教师职业发展及评价体系等建设。设立王庆春专家基层科研工作站,形成了“万人计划教学名师、兴滇人才、骨干教师和创新团队核心成员”组建的科研人才梯队,积极服务地方产业发展。共开展“爱心助农”、“送课下乡”“直播助农”等各种形式的社会服务30余项,其中包括依托省部共建项目对口支持瑞丽市职业中学高质量发展。
(二)大数据与会计专业省级教学团队介绍
商学院大数据与会计专业是学校首批拟申办职业本科的专业之一,开设于1983年,2007年被列为省级重点建设专业,2017年云南省首批高职专业评估被评定五星A级专业(总分第一),2019年被教育部遴选为《高等职业教育创新发展行动计划(2015-2018)》国家级骨干专业,2022年被遴选为云南省级“双高”专业群建设专业,2024年高职专业综合评价位列云南省第一梯队。是学校第一批申报职业本科建设专业。大数据与会计教学团队是由首批国家级职业教育教师教学团队负责人、省级教学名师领衔的一支符合“四有”标准的师德高、素质好、业务精、能力强的高水平、结构化教学创新团队,是云南省省级优秀教学团队。
(三)现代物流管理专业省级教学团队介绍
现代物流管理专业是省级特色专业、省高水平骨干专业及省级“双高”专业群建设专业;教学团队为省级教学团队,目前有专任教师10人,其中8人为省级中级双师型教师,教授1人,副教授7人,高级物流服务师4人,高级供应链管理师3人。企业兼职教师15人,均为物流行业龙头企业一线人员,具有丰富的物流行业经验。
现代物流管理专业是云南省物流技能大赛省赛承办单位,是全国物流师资“国培”基地,是云南省物流行业职业教育教学副主任委员单位。作为职业院校教师素质提高计划国家级培训基地,2013年以来,物流类专业举办 “国培”、“省培”师资培训班13期,培训来自全国各院校的物流教师305人次,培训效果好。
近年来,团队依托校企合作育人成效显著,斩获多项国家级荣誉奖项:获全国职业院校技能大赛高职组二等奖、三等奖各1项;获全国职业院校技能大赛教师教学能力比赛三等奖、全国混合教学设计大赛二等奖各1项;获中国国际大学生创新大赛铜奖1项;获世界职业院校技能大赛总决赛铜奖2项。
冶金技术国家级教学团队
(一)团队简介
冶金技术国家级教学团队是一支由国家级创新人才领衔、云岭学者、云南省教学名师、云南省创新人才、科技副总组成的教师教学创新团队和科研创新团队。团队先后荣获“冶金技术”国家级教学团队、云南省职业教育教师教学创新团队、云南省黄大年式教学创新团队,云南省科教文卫创新团队,云南省教育厅二次矿产资源综合利用科技创新团队。荣获“云南省先进集体”“云南省工人先锋号”等荣誉,获“云南青年五四集体奖章”表彰2次。团队承担国家“双高计划”有色金属智能冶金技术专业群建设、国家教学资源库等重大项目建设50多项,承担省部级及以上重大科研项目100多项,获得科技项目经费3000多万元,授权专利100余项,发表高水平论文200余篇。
(二)建设成果
专业先后被评为国家示范重点建设专业、国家级骨干专业、国家“双高计划”有色冶金技术专业群龙头专业。主持职业教育“有色冶金技术”国家教学资源库、国家级示范性有色冶金智能制造虚拟仿真实训基地、全国再生有色金属行业稀散及贵金属二次资源循环利用重点实验室。主持国家级“稀散及贵金属二次资源综合回收及深加工”协同创新中心、金属材料类“铝合金化”技能大师工作室、冶金材料类“双师型”教师培训基地、青拓昆明冶专-青拓集团“双师型”教师培训基地和中宣液态全国职业教育教师企业实践基地。牵头制定国家专业标准、简介,实训条件建设标准和教师实践锻炼标准 6 项和教育部“国际标准互认”重点项目,建成全国有色冶金数字化资源中心和服务平台,数字资源超过 23000 条,用户辐射全国 700 多个单位。牵头成立云南省“有色冶金产教融合共同体”“新材料新能源产教融合共同体”、安宁市域产教联合体、云南省冶金职教集团,参与建设国家有色金属行业产教融合共同体,与文山州政府合作组建“文山绿色铝”产业学院,与中国铜业、华友钴业开展“订单班”“现代学徒制”联合培养,构建“岗课赛证创”五维融通课程体系,引领带动全国有色行业技术技能人才培养。输出“有色冶金”职教品牌,获批教育部刚果(金)“中文工坊”“昆明冶专-江苏德龙印尼学院”、昆明冶专-老挝“金石学院”3 个海外办学项目,承担教育部“汉语桥‘中文+职业技能’”培训项目,输送国际化技术技能人才 600 余人。荣获国家教育教学成果奖二等奖,全国教师教学能力大赛,职业技能大赛、冶金科技竞赛、创新创业各类大赛国家级奖项 50余项。
(三)校企合作
有色金属智能冶金技术专业服务云南省“3815”战略、围绕云南省12个重点产业培养毕业生近万名,就业率连续六年达97%以上,保持全国冶金类高职院校的领先地位,毕业生50%以上就职于世界500强、中国500强企业。
电气自动化技术专业群教学团队
学院全面加强党对教师队伍建设的领导,始终坚持“立德树人、开放创新”的教育理念。强化师德师风建设,弘扬职业精神、工匠精神、劳模精神,引导广大教师以德立身、以德立学、以德施教、以德育德;在学生培养、教师发展、专业与学科建设、科学研究和社会服务等方面发挥引领作用,为国家培养适应时代发展要求的高素质技术技能人才。
学院着力加强教学团队和科技创新团队建设,全力打造一支师德高尚、结构合理、专兼结合、能力突出、技能卓越、具有国际视野和充满活力的高素质“双师型”教学团队。学院现有教师84名,高级职称40余人,双师型教师比例超过90%,有云南省“高层次人才培养支持计划”教学名师、“云南省兴滇英才支持计划”教学名师、“高等学校教学名师”“云南省教育与改革发展优秀教师”、云南省“青年岗位能手”、云南省教育与改革发展优秀教师、云南省辅导员年度人物、专业领军人才和专业带头人。
电气自动化技术专业群教学团队是省级教学团队和云南省第一批职业教育教师教学创新团队,拥有先进的育人理念、卓越的教学能力、扎实的实践技能,建有智能制造技术、数控技术、工业机器人、信息技术等技能大师工作室,组建了“面向制造业的混合多元管理及智能运维技术”的科技创新团队,大力开展科研教研、技能大赛、“双创”等工作,主持各级各类科研、教研项目100余项,获国家级教学成果二等奖、云南省教学成果一等奖,获专利成果、软著60余项。建成多门云南省精品课程、精品在线开放课程、国家资源库建设课程、 课程思政示范课程,编写出版教材40余本,其中6本获评国家规划教材;在全国职业院校技能大赛、全国大学生机器人大赛、全国职业院校技能大赛教师教学能力大赛、全国职业学校创新创业大赛各类赛事活动中获得国家级和省级奖项500余项。
学院先后获批云南省第二届高校辅导员名师工作室培育项目、云南省高校教书育人示范岗、云南省教育系统先进集体,2024年第三党支部被教育部遴选为全国党建工作样板支部培育创建单位。
建筑材料工程技术云南省职业教育教师教学创新团队
(一)团队简介
昆明冶金高等专科学校建筑材料工程技术教学创新团队于2022年被云南省教育厅确立为第一批职业教育教师教学创新团队立项建设单位。
团队依托45年的建材教育办学历史,坚持以“四有”教师标准为价值引领,恪守职业道德,敬业爱岗,教书育人,注重学生的思想品德教育,以德立身、以德立学、以德立教,全面推进“三全育人”综合改革。
团队骨干成员共20人,其中专职教师17名,兼职教师3名,博士2人,教授、正高级工程师5人,副教授、高级工程师9人。
团队成员担任全国住房和城乡建设教学指导委员会委员,中国创造学会创新工程学分会委员,云南省建材职业教育教学指导委员会副主任委员。
(二)建设成果
建筑材料工程技术专业为我校双高计划测绘专业群建设专业、国家示范院校重点建设专业、云南省重点建设专业、云南省特色专业。团队教师获全国职业院校信息化教学大赛二等奖1项,全国职业院校技能大赛教学能力比赛三等奖1项,主编国家“十四五”规划教材4部、其他教材20余部,主持和参与完成建筑材料工程技术专业国家资源库子项目建设3项,主持和参与完成建材类、建筑类国家专业教学标准、专业简介、实训标准、实习标准9项,获云南省2022年职业教育类教学成果二等奖1项,获2023年云南省职业院校教学能力比赛一等奖。建设国家级“双师型”教师培训基地1个,校级科技创新团队1个、校级技能大师工作室2个、产业教授工作室1个、“双师型”教师培养培训基地2个、建设校级在线开放课程5门。学生多次在全国职业院校建材类专业学生职业技能大赛中获一、二、三等奖。2023年培养了专业领军人才1人,专业带头人3人,骨干教师6人。2023年开发活页式教材1本,开展企业订制化培训4期,获市厅级及以上教研或科研基金资助项目2项。




(三)校企合作
建筑材料工程技术专业群与云南建投建材科技有限责任公司、信义硅业(云南)有限公司、云南省塑料行业协会等企业合作,开展现代学徒制人才培养,与云南建投建材科技有限责任公司合作建设智能建造与新型建筑工业产教融合示范中心,通过校企合作,实现工学结合,校企联合育人。
团队教师多年来担负云南省建材行业在职职工的岗位技能培训和职业技能鉴定培训、推广新技术、新工艺的培训任务,为昆钢嘉华水泥有限公司等几十个企业开展职工培训鉴定。近年来根据云南水泥建材集团、云南华新建材有限公司等企业定制化需要,开展水泥中央控制室操作工、水泥物理检验工等技能竞赛及培训;承担云南省职业院校能力素质提升计划教师培训。
与企业合作开展“钢渣铜渣在水泥中的高效利用”“钢渣在水泥混凝土中的应用”“低等级粉煤灰在混凝土中的应用研究”等科研课题。完成学校与肯尼亚梅鲁国家理工学院、创造太阳乌干达石油学院合作共建中肯建筑学院《建筑材料》课程富媒体资源包建设并开展教学。

环境工程技术省级职业教育教师教学创新团队
(一)团队简介
昆明冶金高等专科学校环境工程技术教学团队于2022年7月被云南省教育厅确立为第一批职业教育教师教学创新团队立项建设单位。环境工程技术专业教学团队为一支专兼结合具备“双师”素质的专业教学团队,目前团队校内专职教师23人,高级职称教师比例达到56.5%,正高级职称5人,具有博士学位教师4人。目前有兼职教师队伍30人,除承担专业理论和实训教学外,也在专业建设、“双师型”教师培养、课程教学资源建设、教材建设、科研服务、技能培训等方面起到支撑作用。
环境工程技术教学团队以学生为中心,全面推进“三全育人”,实现思想政治教育与技术技能培养相融合统一。以信息化教学为手段,汲取国外先进职业教育理念,创新模块化教学模式,有效开展过教学过程监测、学情分析、学业水平诊断,量化教学成果,建立教学动态评估和反馈机制。组织团队教师开展专业教学法、课程开发技术、信息运用技术培训以及专业教学标准、职业技能等级标准等专项培训,提升教师教学设计实施能力、课程标准开发能力,教学评价、团队协作和信息技术应用能力。
团队教师
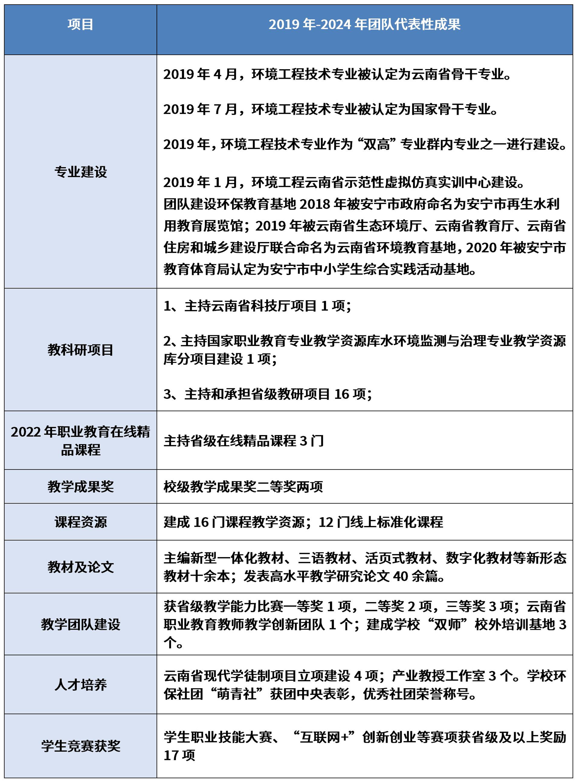
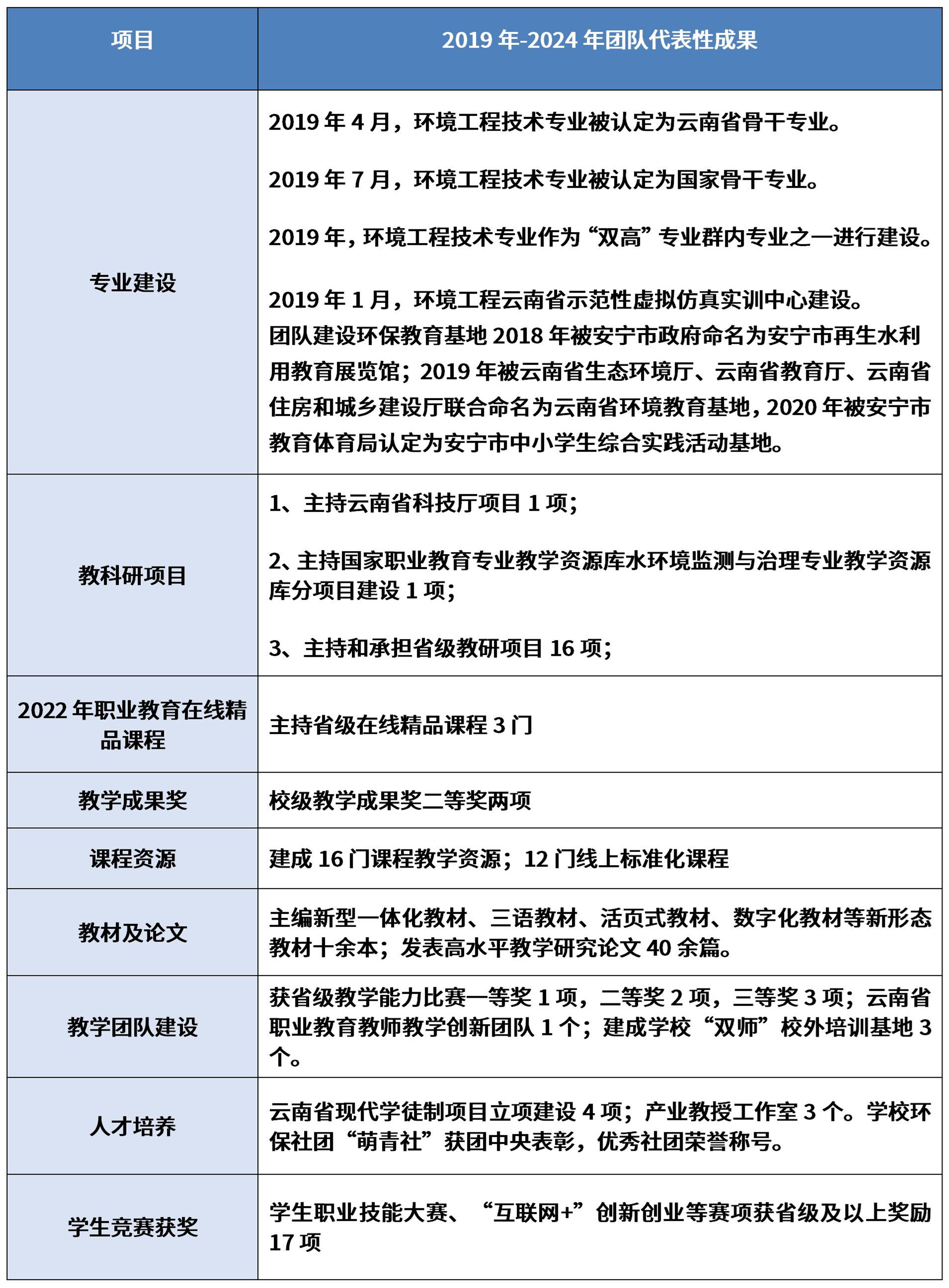
(二)团队建设代表性成果

(三)学生发展成效
专业人才培养注重校企共同研究制定人才培养方案,制定完善课程标准,重构专业课程体系。以立德树人为根本,国家生态文明建设为切入点,将思政教育融入职业面向课程,强化学生思想政治教育和职业道德素养。近五年环境工程技术专业毕业生就业率均在96%以上。学校环保社团“萌青社”获团中央表彰,获得优秀社团荣誉称号。
(四)交流与国际合作
专业教学团队17名教师取得澳大利亚“TAE”四级证书(职业教育与培训教师资格)。
为进一步扩大学校国际影响力,提升学校国际化水平,专业与白俄罗斯国立农科院环境土壤与技术专业开展合作办学,引进白俄罗斯优质大学优势办学资源的同时,为学生搭建出国专升本和升硕的平台。


















