首页 原创 正文
79个产品被认定为2018年云南名牌农产品
昆明信息港    01-08 18:33:01

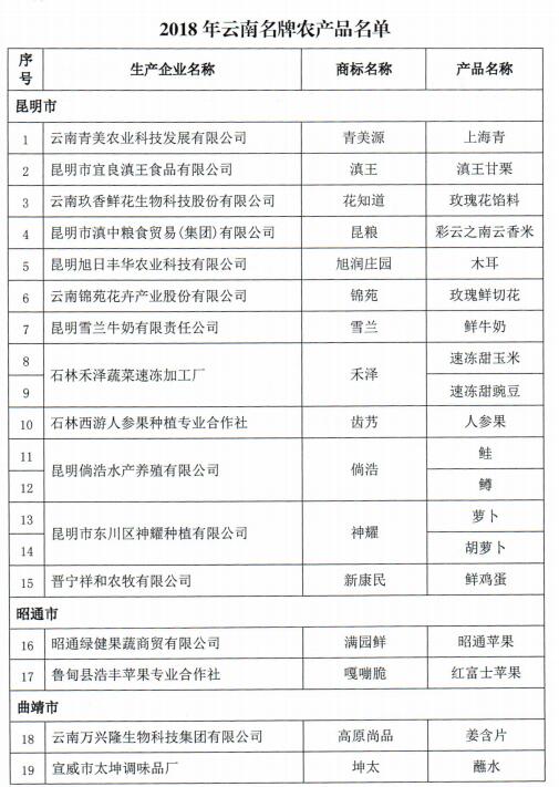
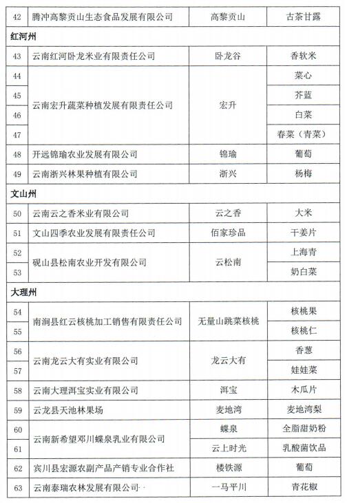
昆明信息港讯 记者黄彩英 日前,云南省农业农村厅发布通告,认定云南青美农业科技发展有限公司生产的上海青、昆明市宜良滇王食品有限公司生产的滇王甘栗、云南玖香鲜花生物科技股份有限公司生产的玫瑰花馅料等79个产品为2018年云南名牌农产品。该认定的有效期为2018年12月至2021年12月。

据了解,经企业自愿申报,各州市农业农村行政主管部门初审并推荐,云南名牌农产品认定管理办公室组织专家评审,共认定14个州市,65家公司生产的79个产品为2018年云南名牌农产品。其中,昆明入选15个排名第一,大理入选13个排名第二,玉溪市和楚雄州各入选10个并列第三,而西双版纳入选最少,仅有1个。

1

2

3

4

2018年云南名牌农产品认定名单


编辑:谭石艳    责任编辑:徐婷
相关推荐