如果你还只停留在利用理财工具实现财富增值,那么你可能分分钟错过立马暴富的好时机。根据康波定律,人的一生大概会遇到2到3次财富机会,但康波没有告诉你,第4次可能是恒大创造的。
仅剩9天!“抄底”买房最佳时机已至
2020年初,全国房地产集体面临严重冲击,当大家以为市场从此一蹶不振,恒大率先全面启动网上购房活动,并大力推行75折优惠等重磅优惠福利,如果仔细研究,这不仅仅是一次简单的购房福利,对大众而言,这或许是一次“抄底”买房的好机会。
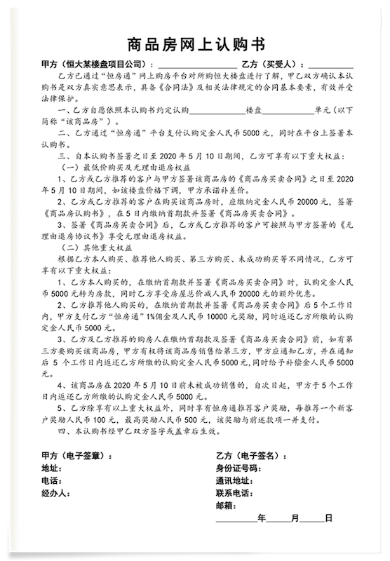
根据政策,客户只需在“恒房通”平台线上缴纳5000元定金并签署《商品房网上认购书》,即可预定房源。如果自购,定金转为房款,并可享额外20000元总价减免。
与此同时,恒大还乘势推出75折优惠,堪称史上最大福利,这也使得房价逼近“低位”。以恒大哈尔滨某楼盘为例,活动前均价15800元/平,活动后均价仅约11850元/平,前后总价相差近40万。

但这还不够,恒大同步推“最低价购房”权益,如购买楼盘价格下调,可获补差价,并可享受“无理由退房”权益保证,双重保险让购房者彻底不用“怕买贵、怕买错”。
值得一提的是,买房都是看涨不看跌,而且是最快增值的投资良策。商品房直接受到市场供需影响,当下受疫情影响,一二月房地产建设几乎全面停工,这意味着,将在未来一段时间里,供需关系不平衡会进一步加大,当供不应求时,价格上涨的压力就会出现。身边借助房地产上涨周期实现财富增值的案例,还不够多吗?
对于刚需来说,当下从来是买房的好时机,何况如此大的优惠力度当前。必须提醒的是,75折优惠仅到本月29日止,换言之,从今天算起,“抄底”的时间仅剩下最后9天。
5000元撬动20000 保准“稳赚不赔”
即使不买房,好好利用恒大“网上购房”的策略,也是实现财务自由的极好通道,且进入门槛只需要5000元。
只要先认购房源,再推荐他人购买,不仅定金全退,还能获1%佣金及1万元奖励,以房价100万为例,将净赚2万。
如果你有足够的眼光,选到一套好房源,在5月10日被他人抢购,你不仅可获定金全退,还能得到5000元补偿;即便到5月10日没有实现成交,定金也可以在5个工作日内返还,在此期间,如有推荐客户注册,更可获最高500元的推荐奖励。总之,无论你最终买与不买,都稳赚不赔。
此外,恒大还推出“兼职销售员”方案,给大众创造了“宅家赚钱”的机会。成为兼职销售员几乎零门槛,任何人只要邀请新用户注册”恒房通“,每人可获得10元,以此类推。如果推荐者中有人成交,每套可获得推荐人数*100元奖励,最高每套2000元,以此类推。
总而言之,就算宅在家,赚钱也能轻轻松松。千载难逢的“躺赚”好机会,你还要错过吗?